
随着12月的倒数第二周到来,比特币接近本年度的季度最高点,而以太坊的Layer 2生态系统也在快速扩展。同时,近期的宏观经济数据引发了市场的乐观与谨慎情绪,为加密投资者提供了复杂的背景。
本文将带您了解第51周的重要经济事件,解析每个宏观指标对加密市场的潜在影响。我们会回顾上周的主要数据发布,重点分析哪些加密货币板块表现优异或低迷,并展望未来几天的市场走势。最后,您将获得实用的见解,帮助您以周全的策略应对本周的市场波动。

目录
- 本周预期
- 策略与风险
2024年12月经济日历亮点

关键日期及潜在影响:

本周预期
- 12月16日星期一(中国工业产出、零售销售):相关性: 中国的工业活动和消费者支出可以提供全球经济健康状况的线索。如果出现放缓可能会削弱风险偏好,而好于预期的数据可能支持更广泛的风险资产反弹,包括加密货币。
- 12月17日星期二(英国失业率、德国IFO商业景气指数、加拿大通胀率、美国零售销售):相关性: 英国就业市场和德国的商业信心调查反映了欧洲经济的弹性或脆弱性。加拿大的通胀率读数和美国的零售销售数据将揭示北美经济动向。积极的数据可能增强投资者信心,从而提升对加密货币的需求。
- 12月18日星期三(英国通胀率、美国建筑许可):相关性: 英国通胀数据可能影响英国央行的政策立场。同时,美国建筑许可作为一个领先的经济指标,稳健或改善的数据可能支持股市和风险情绪,间接利好加密货币。
- 12月19日星期四(美国联邦利率决议、日本央行利率决议、英国央行利率决议、美国GDP增长率环比终值):相关性: 这是本周最重要的一天。美联储的利率决议及其经济预测将是市场方向的关键。同样,日本央行和英国央行的决策,加上美国第三季度GDP终值,将塑造全球流动性状况。加密货币通常对货币宽松或紧缩的暗示反应强烈。
- 12月20日星期五(日本通胀率、英国零售销售、美国核心PCE价格指数、个人收入与支出):相关性: 日本的通胀数据和英国的零售销售为周末前的全球宏观经济提供最后的脉搏检查。美国核心PCE价格指数(美联储偏爱的通胀指标)以及个人收入和支出数据,可能会影响利率预期,从而影响市场情绪,包括加密货币市场。

宏观回顾: 上周,中国和美国的通胀数据适度下降,强化了通胀压力可能已见顶的观点。美国核心通胀率稳定在同比3.3%的水平,表明美联储的紧缩政策在不阻碍经济增长的情况下已产生效果。同时,欧洲央行通过降息展现了谨慎的乐观态度,反映出通胀前景的改善。
加密市场影响:
- 表现优异者: 智能合约平台、Web3基础设施项目和以太坊Layer-2解决方案上周表现强劲,DeFi借贷平台实现了三位数的增长。投资者将较低的通胀数据解读为增加风险资产配置的信号。
- 一般表现者: 隐私币因监管担忧在本周中期浮现,抑制了部分利基市场的投资者兴趣。
本周经济数据分析

深度分析:
- FOMC 决策(周四):

随着通胀趋势下降但仍高于美联储目标,市场将解读美联储的措辞,寻找明年更温和降息的迹象。鸽派倾向可能再次提振加密市场,而鹰派信号可能抑制涨势。
- 英国和英国央行决策:

英国的通胀数据及英国央行的后续利率决策将决定是否确认宽松路径,或者引发英镑和英国相关加密市场的波动。
- 日本央行决策:

日本央行的立场可能影响日元套利交易和全球风险偏好。如果日本央行保持鸽派政策,高风险资产(如加密货币)可能间接受益。
市场情绪: 早期分析师评论表明,各大央行倾向于略微鸽派。机构投资者在持有数字资产方面表现出更高的信心,预计货币政策将更加可预测。尽管短期衍生品市场保持谨慎,但中期选择权显示信心逐步增强。
加密货币月度表现最佳的领域

表现指标:
- 智能合约平台: 以太坊持续的Layer-2采用推动其自身及其Rollup代币价格上涨。
- 跨链协议: 随着机构兴趣增加,跨链桥和互操作性代币正在获得动力,反映了对更互联的区块链生态系统的需求。
宏观相关性:
- 能源相关代币: 与能源效率或代币化能源信用相关的项目获得了一定的关注,这与传统能源市场的动态相关。随着欧洲温和冬季的预测缓解了能源价格压力,这类代币表现更加突出。
值得注意的领域趋势

新兴机会:
- 真实资产(RWA)代币化: 机构投资者表示,如果央行政策保持稳定,代币化的债券和房地产可能吸引更多资金流入,为市场带来新的活力。
- DeFi 保险协议: 随着宏观经济波动逐渐减弱,一些投资者开始关注DeFi保险协议,作为对抗平台风险的安全网。
加密货币与宏观经济的关联:
- 在全球利率趋稳的背景下,与商品和原材料相关的代币逐渐受到市场关注。如果能源市场因地缘政治紧张局势而波动,这类代币可能会成为关注的焦点。
下周展望:第52周预期
预览: 由于年底假期,下周的经济活动预计会比较安静。不过,交易员依然会密切留意任何突发公告或政策信号。欧元区的通胀数据和美国的消费指标可能为1月市场走势定下基调。
市场预测:
- 如果本周的央行决策确认利率环境保持稳定,下周可能会有更多资金流入山寨币和NFT市场。
- 但如果央行意外传递鹰派信号,市场热情可能会有所降温。
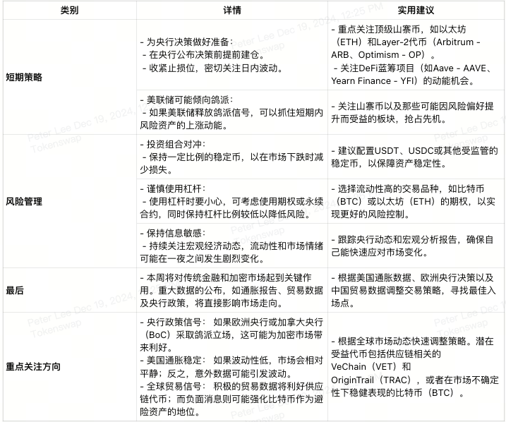
策略与风险

短期策略:
- 如果您是活跃交易者,可以提前在周四央行决策公布前逐步建仓。记得收紧止损,并关注日内波动。
- 如果美联储表现出鸽派倾向,可以把握顶级山寨币和DeFi蓝筹项目的短期上涨机会。
风险管理:
- 保持一定比例的稳定币作为防御性资产,以应对突发的市场下跌。
- 使用期权或永续合约时要谨慎,尽量降低杠杆比例,以应对央行决策等重大事件的风险。
- 时刻关注宏观经济动态,因为市场流动性和情绪可能随时发生变化。
最后
第50周的宏观经济日历对传统和加密市场来说都是一次重要的挑战。通胀数据、央行决策和贸易数据将是影响市场情绪和资金流向的核心驱动力。从美国稳定的通胀到欧洲央行的利率调整,再到中国的贸易数据和英国的GDP,每一项数据都可能改变市场格局。
关键关注点:
- 央行政策: 如果欧洲央行或加拿大央行(BoC)释放鸽派信号,高风险加密资产可能因此受益。
- 美国通胀: 如果数据保持稳定,市场会相对平静;但如果有意外变化,可能会引发市场剧烈波动。
- 全球贸易数据: 中国和德国的贸易数据能反映需求强度。积极的数据可能推动供应链代币上涨,而负面消息则可能强化比特币作为避险资产的地位。
提前规划、关注重要数据点是应对市场变化的关键。了解市场趋势,及时调整策略,才能抓住机会、规避风险。
关于 XT.COM
成立于2018年,XT.COM目前注册用户超过780万,月活跃超过100万人,生态内的用户流量超过4000万人。我们是一个支持800+优质币种,1000个交易对的综合性交易平台。XT.COM加密货币交易平台支持现货交易,杠杆交易,合约交易等丰富的交易品种。XT.COM同时也拥有一个安全可靠的NFT交易平台。我们致力于为用户提供最安全、最高效、最专业的数字资产投资服务。
欢迎加入律动 BlockBeats 官方社群: Telegram 订阅群:https://t.me/theblockbeats Telegram 交流群:https://t.me/BlockBeats_App Twitter 官方账号:https://twitter.com/BlockBeatsAsia当前BTC价格: $0.00 USD
领取微信红包?微信"扫一扫”下方二维码,抽现金红包
除特殊说明外,皆为萌手赚网原创资讯, 转载请注明本文出处及本文链接:http://www.heimengw.cn/info/43431.html
标签:



















