撰文:刘红林、黄文颖,曼昆律师事务所
虚拟货币交易所,应该是是大多数币圈新人进入Web3的首要途径之一。除了日常买卖虚拟货币外,大多数虚拟货币交易所还推出了各式各样的理财服务,其中有些产品宣称低风险、保收益,另外有些产品则设置了复杂的玩法和机制。在此其中,简单赚币常常因用户友好,而被平台向新用户推荐。
昨日,某交易所的简单赚币理财产品因USDT活期理财的利率飙升而备受关注。一般情况下,该产品的利率为6%,昨天23:00,利率飙升到44%。

*图源:某交易所理财页利率截图
今天曼昆律师就以交易所的“简单赚币服务”用户协议为例,和大家简单聊聊,此类理财产品到底是怎么回事。
虚拟货币交易所的简单赚币服务(Earn)为数字资产持有者提供了一种便捷的增值方式,用户可以将持有的虚拟货币存入平台,根据自己的流动性需求和收益预期,选择活期或者定期类型的理财产品来获取收益。
从资金的用途来看,此类简单赚币服务是一种基于借贷的服务,即用户在交易所平台存入自己的虚拟货币,交易所则将这些虚拟货币借给有需要的人,并收取一定的费用,按比例作为理财盈利分给用户。目前,大多数交易所均支持主流币进行投资理财,比如USDT、USDC、BTC和ETH的活期或者定期简单赚币产品的申购。
用户在存入代币后,如果其出借需求与其他用户的借贷需求成功匹配,就可以在订单期限结束前按小时赚取收益。不仅如此,用户还可以选择启用自动续投功能。如此,在期限结束时,订单将自动再次进行匹配,继续产生收益。
如果将简单赚币服务与传统金融业的产品服务做对比,我们可以发现,简单赚币类似于传统金融中的存款或者理财,所赚的虚拟货币则相当于利息或投资回报。然而与传统金融产品相比,虚拟货币交易所的简单赚币服务依托于区块链技术,具备去中心化和全球性等特征,资金流动性更强,且相对而言收益更高。
不过,想要提供这类服务,平台的合规持牌是第一步。在虚拟货币交易所在不同国家和地区的监管规定和资质要求存在显著差异。以香港为例,虚拟货币交易所除了需要向香港证券及期货事务监察委员会 (SFC) 申请第1类(证券交易)和第7类(自动化交易服务)牌照。

*图源:香港SFC官网
此外,不同国家和地区对虚拟货币的法律定位存在差异,这直接影响了基于虚拟货币的金融服务的法律属性。在我国,监管机构对虚拟货币采取了严格的立场。中国人民银行等七部委在2017年发布的《关于防范代币发行融资风险的公告》中明确指出,代币发行融资活动本质上是一种未经批准非法公开融资的行为。此外,我国已明确禁止金融机构和支付机构开展与虚拟货币相关的业务。
在这样的监管环境下,简单赚币服务作为一种未经批准的金融活动,可能被认定为非法。对于投资者而言,明知或应知服务可能涉嫌非法的情况下仍然接受并与交易所成立法律关系,该法律关系可能被认定为无效。纠纷发生时,投资者将难以获得有效的法律保护。
正因此,投资者借助虚拟货币交易所的简单赚币服务进行虚拟资产理财时,应当充分了解交易所的合规性,并基于用户协议正确评估交易风险,避免在投资过程中产生不必要的财产损失。具体可以采取的方式方法有:


* 图源:某交易所《简单赚币用户协议》
关注监管政策变化。各国监管机构可能出于保护投资者、维护金融市场稳定、防止洗钱和恐怖融资等多种原因,对虚拟货币交易所实施更为严格的监管措施,例如要求交易所遵守特定的注册和报告要求,限制交易所的运营,甚至在某些极端情况下完全叫停相关服务。投资者将面临流动性风险,影响投资本金的收回及预期收益的获得,例如曾经轰轰烈烈的FTX交易所,其申请破产时所披露的负债高达百亿美元,不仅使数以百万计的散户投资者血本无归,甚至还影响到了红杉、淡马锡等知名投资机构。因此,投资者在参与简单赚币服务时,应密切关注监管动态,评估潜在的政策变化对投资的影响。
关注风险和权益评估。在传统金融领域,监管机构通常要求金融服务提供商确保投资者得到充分保护。然而,在虚拟货币投资领域,大多服务提供商都会通过协议条款将自己的风险降至最低。因此,投资者在参与简单赚币服务时,应充分了解服务条款、风险披露以及自身的风险承受能力。
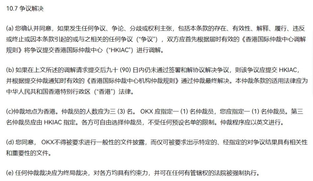
关注争议解决条款。这些条款通常以格式条款的形式在用户协议中出现,平台方往往会从自身利益最大化的角度设置争议解决的方式。比如约定在境外仲裁。用户在注册过程中可能未充分关注到管辖权条款。在发生纠纷时,这类争议解决条款往往会给用户带来额外的时间和经济成本。
一些司法管辖区要求平台或服务提供商在使用格式条款时,必须以合理的方式提示用户注意这些条款,尤其是那些可能对用户不利的条款。如果格式条款的提供方未能采取合理方式提示对方注意,或者条款内容显失公平,法院可能会认定该条款无效。但即便这种主张得到支持,通常也需要经历漫长的谈判、协商,甚至诉讼过程,不利于争端的高效解决。
简单赚币服务所承诺的低风险和稳定收益率在风险重重的Web3领域显得格外有吸引力,但这种承诺往往需要投资者以谨慎的态度对待。
投资者在参与此类服务前,应当充分了解相关监管政策、评估风险,并注意用户协议中的相关约定。在不同国家和地区,虚拟货币的法律地位和监管要求差异显著,投资者需要密切关注政策变化,以避免不必要的法律风险和财产损失。