作者:Shawn,E2M Research
以 EigenLayer 为代表的 Restaking 赛道获得了极大的关注,成为当前以太坊最热门的方向之一。而 E2M Research 也针对 EigenLayer 进行了许多的讨论。EigenLayer 将 ETH 安全性扩展至区块链网络上的其他应用程序上,同时给参与的 ETH 或 LST 持有者带来额外收益。
同样的,Babylon 允许比特币用户质押 BTC 来增强 PoS 网络的安全性,提高网络安全性同时获取收益,并保持比特币的自托管。 由于比特币主网无法支持完整的智能合约,所以导致 Babylon 的架构设计以及应用的场景等都与 EigenLayer 有许多差异。Polygon 前创始人、Avail 创始人 Anurag Arjun 也在社交媒体表示,与 Eigenlayer 这样的项目相比,Babylon 被严重低估。它将在某一时刻突然获得发展势头,这将是 BTC 生态系统的一次重大解锁。

本文希望通过从各方面对两个项目进行对比,从而对两者的异同有更深入的了解。
Babylon 是一套比特币安全共享协议。目前,它包括两个协议:
首先是比特币时间戳协议的结构图:

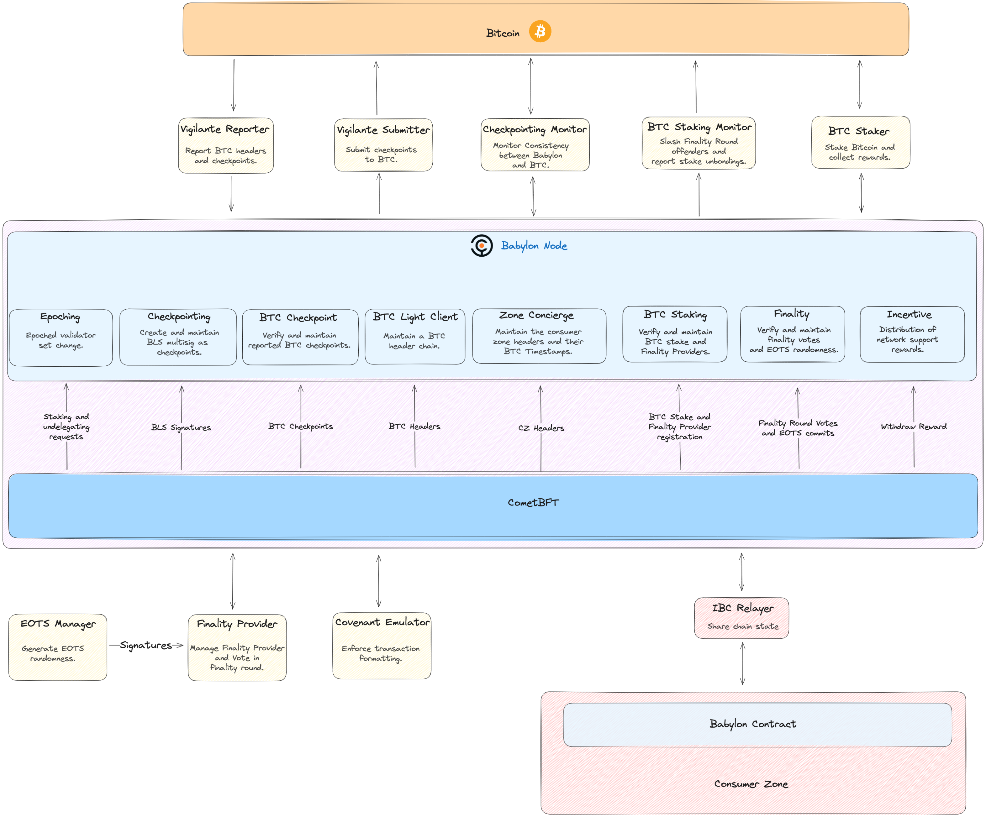
Babylon 的架构如上图所示。它由三个部分组成,然后具有两级检查点:
一个重要的设计考虑是,比特币能够承载的数据能力是非常有限的。在这种情况下,Babylon 链具有多种功能:
通过这种结构可以帮助 Pos 链提升安全性,例如抵御长程攻击。

为了保护 PoS 链免受长程攻击,我们可以将 PoS 链的区块检查点发送到 BTC,并选择具有较早 BTC 时间戳的分叉为合法的分叉。这样一来,只有两种情况:
因此,远程攻击可以通过 BTC 时间戳来抵消。
除了解决长程攻击之外,PoS 区块的不可逆 BTC 时间戳还为 PoS 链提供其他安全优势:
Babylon 的比特币质押协议让比特币持有者能够在无需信任任何第三方的情况下质押比特币;此质押「无需」将比特币跨链桥接到 PoS 链,就能为该 PoS 链提供「全面」可削减(slashable)质押权益的安全保证。
下面是一个关于比特币质押的例子:
爱丽丝(Alice)有一枚比特币,她想将它质押在 PoS 链上。首先,她通过发送权益质押交易
到比特币链来进入一个权益质押合约。该交易是一笔将她的比特币锁定到自我托管的金库的比特币
交易。被锁定的比特币只能用爱丽丝的私钥通过下述两种途径之一解锁:
一旦该权益质押交易进入比特币链,爱丽丝就可以开始用她的密钥签署区块以验证 PoS 链。
在她的验证职责期间,有两种可能的路径。

一是「快乐路径(happy path)(上图(a))」,即爱丽丝诚实地遵循协议,而当她想要解除比特币质押时,她通过向比特币链发送解绑交易来发起解绑请求(上图 (b))。一旦解绑交易进入比特币链,爱丽丝在 PoS 链上的验证义务就结束了,三天后,爱丽丝就可以提款并取回这枚比特币。该 PoS 链还将向爱丽丝授予奖励。
二是「不幸路径(unhappy path)( 上图(b))」,即爱丽丝变坏并参与 PoS 链上的双花攻击。在这种情况下,权益质押协议确保爱丽丝的私钥将泄露于众。于是,任何人均可以爱丽丝的身份将罚减交易发送到比特币链并销毁爱丽丝那枚比特币。这条不幸路径的存在保证了攻击者必被罚减,这种震慑确保所有人都走「快乐路径」—所有人都正常运作。
对于作恶的罚减,Babylon 利用了可提取的一次性签名(EOTS)来实现这一点。其核心思想是用户可以对消息进行一次签名,类似于普通的签名方案。EOTS 需要一个额外的标签参数(验证区块的时候签名额外参数就是区块高度)。如果用户尝试使用相同的标签对相同的消息进行两次签名(在相同高度签署两个区块),用户的私钥可以从这两个签名中提取出来。
首先就是 Babylon 协议与 EigenLayer 两者的结构有很大的不同:
Babylon:

EigenLayer:

Babylon 由比特币时间戳协议和质押协议两部分组成,且由于比特币是非图灵完备的,因此许多处理工作都需要单独的一条链来完成,因此 Babylon 协议拥有自己的链,通过 Cosmos SDK 搭建,相应的,拥有自己链的验证节点。还包括独立的 EOTS Manager 和 Finality Provider 等。
而 EigenLayer 本质上是由一组智能合约构成,可以接受用户质押同时管理 AVS 合约等,底层由以太坊网络执行并保障安全性。
其次是两者的削减实现方式不同。
由于以太坊支持智能合约功能,因此 EigenLayer 的削减逻辑实现都会写在合约当中,可以针对不同的 AVS 实现较为复杂的削减条件。同时,如果出现无法通过预定义的削减条件解决的情况,将会有一个链下否决委员会来投票解决。
而受限于比特币主网的功能,Babylon 实现削减逻辑通过 EOTS 来实现。其限制条件较多,且只能实现对相同高度区块重复签名作恶情况实现较为简单的削减逻辑。
由于削减的实现方式不同,导致两者的服务对象也有所不同。
EigenLayer 可以实现复杂的削减逻辑,则可以为广泛的 AVS 提供安全服务。对于 EigenLayer 来说,其优势在于与以太坊的一致性。以太坊在加密货币领域拥有最大的生态系统,这意味着更多的用户和更大的需求。EigenLayer 的解决方案有潜力解决以太坊的局限性,例如需要安全且去中心化的桥接、数据可用性解决方案以及 Layer 2 解决方案的去中心化序列层。在以太坊生态系统内,使用 ETH 作为质押资产被认为是「政治正确」的做法。所以围绕 EigenLayer 搭建的应用更多的将会是服务于以太坊生态的应用。
而 Babylon 则主要是为 Pos 链进行服务,尤其是 Cosmos 生态系统的链,因为比特币时间戳服务需要通过 IBC 协议在 Babylon 链与 Cosmos 链之间传递消息,所以其局限性较大。而这些 Pos 链都需要单独的验证节点集。其优势可能是 Cosmos 生态目前已经发展出了一个较大的规模,并产生了大量优秀的 Pos 链,例如 Celestia、Osmosis、Axelar、dYdX 等等,而这些协议都可以很轻松的接入 Babylon 链,从而获取比特币的安全性。而 EigenLayer 的发展则需要大量的项目方重新开发适配 AVS,起步会处于落后的阶段。另外通过 Cosmos SDK 搭建应用链的方案已经经过大量验证,对于项目方开发可能会更友好,这一点上 Babylon 也有一定的优势,即选择将 Cosmos 生态带入比特币安全性保障。
这也与以太坊和 Cosmos 生态的发展方向有关,以太坊生态首先构建了一个巨大的安全核心,即以太坊主网,在此基础上形成了许多 Layer2,但 Layer2 之间的互联性却尚未解决。而 Cosmos 生态首先解决了不同 zone 之间的互通互联性,但缺乏一个强大的安全核心,Cosmos Hub 市值太低难以承担,所以天然的需要寻找一个安全核心,Babylon 便是瞄准了这个需求,从而将 BTC 安全带入进来。同时 EigenLayer 也希望通过合作将以太坊安全性带入 Cosmos 生态。从底层架构来看,Babylon 的方案可能更加适配 Cosmos 生态。
Babylon 协议与 EigenLayer 都希望通过各自的方式解锁比特币和以太坊网络的安全性至更多的应用当中。但由于比特币非图灵完备的特性,导致其生态发展远落后于以太坊生态,同时目前比特币的资产发行和二层网络也走出了不同于以太坊的路径。因此也导致了 Babylon 协议与 EigenLayer 在技术架构、削减方式、服务对象上的不同。从目前来看,两者都拥有独自的耕耘领域,且发展各有优势,但随着模块化区块链的发展,不同生态之间的互联融合,未来两者可能形成互相竞争的局面,不会一家独大。
参考文章
https://twitter.com/E2mResearch/status/1783714279394586787
https://mirror.xyz/0x80894DE3D9110De7fd55885C83DeB3622503D13B/H6Atmt82NYjR5OgKN664IaTZJuR5hyfaRavvEHXoVvg
https://pmcrypto.xyz/blog/wtf-is-eigenlayer-and-babylon-cn
https://docs.eigenlayer.xyz/eigenlayer
https://docs.babylonchain.io/docs/introduction/overview
https://www.chaincatcher.com/article/2079486