作者:Xinwei, Severin MT Capital
去中心化排序器作为一种新兴技术,旨在通过去中心化的方式优化区块链网络的交易排序过程,以提高交易效率、降低成本,同时解决 MEV 问题。这一技术的发展标志着区块链领域在追求更高性能和更强去中心化方面的进一步努力。
Metis的“自营店”模式和Espresso的“外包模块”方式展示了构建和维护去中心化排序器的两种主要路径。前者强调内部管理和运营的安全性和稳定性,后者则提供更多的灵活性和开放性,促进技术通用性和降低运营负担。
去中心化排序器的发展预示着区块链技术在网络安全、抗审查能力、交易效率和成本、以及生态系统多样性和互操作性方面的潜在进步。这些技术的进一步优化和创新,如批量处理和状态通道,将提升L2平台的性能,降低用户成本,同时促进一个更开放和互联的去中心化生态系统的形成。
尽管去中心化排序器面临技术实现、网络性能优化、治理模型设计等挑战,其在构建一个更高效、更安全、更开放的去中心化世界中的关键作用不容小觑。未来的发展将可能集中在研究更高效的共识机制、可扩展网络架构以及开发用户友好的接口和工具上,以满足不断增长的市场需求和用户期望。
排序器顾名思义即是对区块链中原本无序的交易数据进行排序,从而将其组织为有序的区块数据以供执行。每一个 L1 区块链都有自己的排序系统,但对于 L2 而言,中心化的排序器已经成为了日益严重的问题。
对于 L2 而言,排序器并不是必要的。L2 也可以选择使用 L1 的排序器。但出于成本和速度的考虑,L2 运行自己的排序器可以给用户带来更加低廉、便捷的用户体验。L2 运行自有的排序器可以将成百上千笔 L2 交易压缩为单笔 L1 交易提交到 L1 上,从而大幅节省 Gas 费用。并且,用户无需受到以太坊交易吞吐量的制约即可享受到 L2 排序器提供的快速软确认体验。因此,对于 L2 来说,运行自有的排序器也是提升用户交互体验的必然选择。
虽然 L2 运行自有的排序器可以很好地提升用户体验,但现如今,L2 排序器的中心化已经成为了不可忽视的问题。现如今,以太坊 L2 的锁仓量已经达到了 22B,海量的 L2 也在不断涌现,但几乎所有 L2 的排序器都是中心化的,L2 依靠单一排序器决定 L2 上所有的交易排序。中心化的排序器面临着诸多问题,例如单一排序器理论上有权不将用户的交易纳入其中、单一排序器可以不被限制地从交易中提取 MEV、单一排序器也面临着抗审查的问题,并且,单一排序器也会面临单点故障的风险。
source:https://l2beat.com/scaling/summary
在解决 MEV 的复杂挑战时,rollup 面临着维持用户保护与盈利之间微妙的平衡。这一挑战涉及到如何防止前置交易和三明治攻击等有害MEV行为,同时有效地利用区块空间来实现收益。尽管传统上 rollup 通过依赖单一操作员模型并采用先进先出(FIFO)顺序来防护用户免遭 MEV 影响,这种方式可能错失区块空间的收益机会,并忽视经济动力在促进 rollup 稳定性和增长中的重要作用。同时,确保遵循 FIFO 原则并保持区块排序的透明性也带来了额外的操作挑战。此外,利用底层区块空间作为收入来源,虽然有益可图,但也引发了用户的信任问题,他们必须信任操作员不会通过三明治攻击等手段利用这一空间损害他们的利益,这可能会侵蚀交易的完整性和用户的信任。
共享排序器为处理 MEV 问题提供了一个创新性解决方案,通过在区块链网络中引入一种更加安全和公平的交易排序机制,特别是针对以太坊的二层解决方案如 rollup,带来显著好处。它通过将 rollup 的区块空间划分为保护用户交易的顶部区块空间和允许构建者利用 MEV 的底部区块空间,有效地平衡了网络参与者的需求与利益。使用实用可验证延迟加密(PVDE)技术,共享排序器确保用户交易对恶意行为者不可见,从而防止了前置交易和三明治攻击等有害 MEV 实践。此外,通过允许在底部区块空间进行有益的 MEV 活动,共享排序器为 rollup 生成收入的同时,保持了网络的完整性和用户的信任。这种机制不仅提高了交易的安全性和公平性,而且通过创新的收入生成方式,为区块链网络的可持续发展提供了支持。简而言之,共享排序器通过其对 MEV 的独特处理方式,为区块链生态系统带来了正面的变革,实现了保护用户利益与促进网络健康发展之间的平衡。
总的来说,中心化排序器的问题还是来自于单一节点组成的排序器权力与风险敞口太大,由多节点组成的去中心化排序器能够很好地解决中心化排序器所面临的问题。去中心化排序器能够保证 L2 排序的稳健和有效性的同时还能带来一些额外的好处。例如,以 Metis 为代表的去中心化排序器能够进一步赋能代币的同时实现收益分红,共享排序器使得 L2 无需自建排序网络,同时还可以为多个共享排序器的 L2 提供更加便捷的互操作性。长期来看,模块化与 L2 的浪潮必将推动排序器的去中心化,去中心化排序器市场仍有巨大的市场空间。
source:https://joncharbonneau.substack.com/p/rollups-arent-real
Metis 的联合创始人兼首席执行官 Elena Sinelnikova,之前一直致力于区块链行业教育与布道,是教育性非营利组织 CryptoChicks 联合创始人,CryptoChicks 目前是世界上最大的女性区块链社区,成员遍布 56 个国家。Kevin Liu 是 Metis 的联合创始人兼产品负责人,ZKM 的联合创始人兼首席执行官,同时 Kevin 也是代币经济、DAO、DeFi 和区块链治理的活跃研究者。
Metis 是率先提出并测试去中心化排序器的以太坊 L2。
Metis 将原本单一的排序器节点更改为了由众多节点组成的排序器池,并通过随机轮换的机制实现排序器的去中心化。
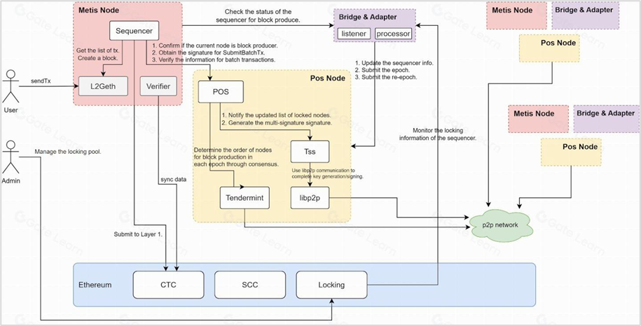
首先,Metis 的去中心化排序器网络中会有一个 Admin 的角色。Admin 的指责就是管理去中心化排序器系统,包括将符合要求的排序器节点添加至 Sequencer List 白名单,设置单个节点的质押上限、区块奖励的释放速度等等。
随后,Metis 引入了节点质押机制。任意质押 2w 枚 METIS 代币的节点都可以成为排序器池的节点之一。排序器池中的节点有权看到交易池中的内容,被选中的排序器节点有权打包交易。
其次,Metis 引入了 PoS 的节点轮换机制。Metis 会每个节点的质押金额,结合哈希数值随机掉落的方式随机地选取区块生产者。被选中的排序器节点则可以打包区块交易。
紧接着,被打包好的交易 Batch 需要至少 2/3 的排序器签名,该 Batch 才会被认为有效,从而被提交至 L1 中。排序器节点签名的密钥由 Metis 的 PoS 共识层管理,共识层会在排序器节点加入或退出网络时进行多签密钥的生成、分片一级分发。
最后,为了防止排序器作恶,Metis 还会引入验证者的角色对区块进行随机抽样,检查区块内的交易次序是否正确等等。恶意做恶的节点会受到质押资金罚没的惩罚。
source:https://www.metis.io/decentralized-sequencer
基于上述流程,Metis 得以构建出一套基于 PoS 网络共识的去中心化排序器架构。质押 2w 枚 METIS 即可成为排序器节点,使得排序器节点更加多样,避免了排序器节点的单点故障、单点操控和恶意的 MEV 提取。节点轮换机制与多签确认使得排序器节点的选择更加公平,同时也可以一定程度上避免排序器节点做恶。验证者的抽样检查与罚没惩罚也能够进一步减小节点恶意行为带来的风险。
为了进一步激励更多的节点参与到 Metis 的去中心化排序器网络,Metis 还引入了额外的激励机制。排序器节点成功出块后,不仅能获得原有排序器的 Gas 收入,还能获得额外的 METIS 代币排放奖励。Metis 的激励机制有可能会产生正向的增长飞轮。Metis 网络交易活动的繁荣会带动排序器节点收入的提高。排序器节点收入提高会吸引更多的用户质押 METIS,成为排序器节点,捕获排序器收入。流通中 METIS 的减少以及质押产生的对 METIS 需求的增加会进一步抬高 METIS 的市场价格。METIS 价格的抬高又会使得质押节点的资产价值升值,质押奖励升值,从而对节点产生更大的吸引力,吸引更多的节点质押,形成飞轮闭环。
Metis 的 PoS 去中心化排序器网络是 L2 实现去中心化排序器的首次尝试。Metis 去中心化排序器的落地有望带动其他 L2 推进其排序器的去中心化计划。
Espresso 的团队背景非常豪华,联合创始人 Charles Lu 与 Ben Fisch 都是斯坦福大学计算机科学博士,团队成员也曾就职于 Binance Labs、Coinbase、Google 等 Web2 与 Web3 头部公司。此前,Espresso 也成功拿到了来自红杉资本、Coinbase Ventures、Polychain、Robot Ventures 等顶级风投机构的 2300 万美元融资。
Espresso 定位为 L1 与 L2 之间的中间件,将排序与执行解耦,旨在成为去中心化的共享排序器网络,为不同的 L2 提供去中心化排序器服务。类似模块化概念中的 DA 外包,Espresso 提供的服务更像是交易数据排序外包服务。与 DA 外包一样,Espresso 提供的排序外包服务也与链、虚拟机无关,任意类型的 L2 都可以使用 Espresso 的排序服务。
source:https://hackmd.io/@EspressoSystems/EspressoSequencer
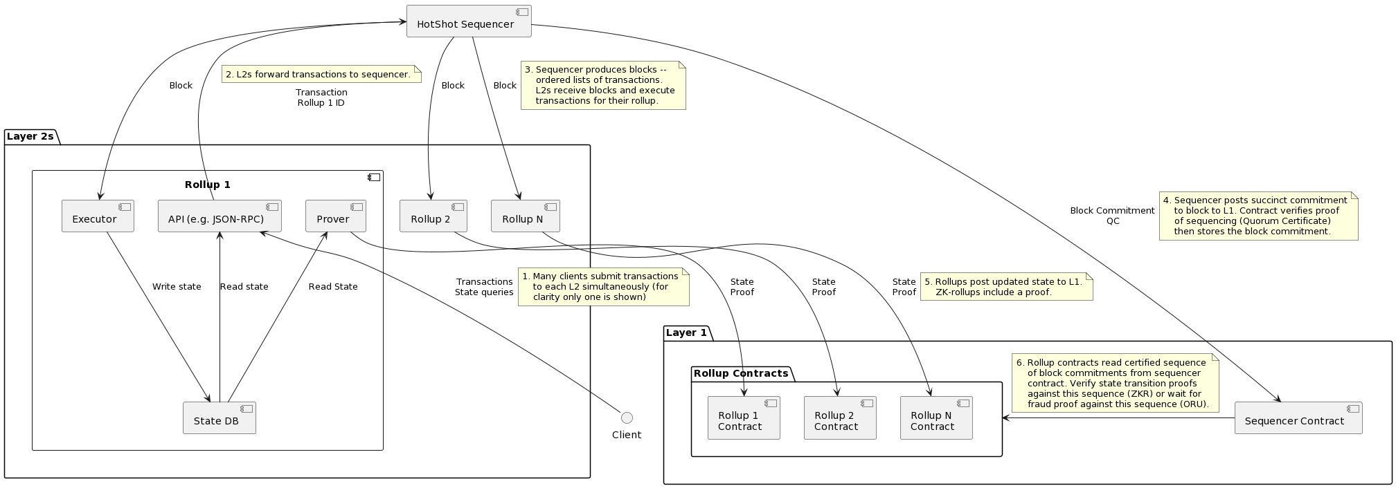
Espresso 的核心思路是为 L2 提供一套模块化的排序器中间件。用户通过客户端发送交易数据后,交易数据会连同该 L2 的标识符被 L2 发送到 Espresso 的排序器网络,Espresso 的节点(Espresso Hotshot 权益证明系统的节点)会对交易进行排序,完成排序后再广播给订阅者(L2 节点)。随后,L2 再根据已打包好的定序交易数据进行执行。同时,Espresso 也会向 L1 的排序器合约提交包含交易的区块承诺。最后,L2 需要将新的状态发送到 L1,L1 的 Rollup 合约会使用来自 Espresso 的区块承诺来验证 L2 提交的状态更新,以确保执行的正确性。
source:https://docs.espressosys.com/sequencer/espresso-sequencer-architecture/system-overview
未来,Espresso 还打算通过 Eigenlayer 复用以太坊现有的验证节点参与排序,实现更高的安全性。
总的来看,Espresso 的去中心化排序器解决方案更加贴合模块化区块链的概念,通过排序外包的形式,利用自有的 PoS 网络实现去中心化的排序,构成介于 L1 与 L2 之间的去中心化排序器网络中间件。Espresso 通用性的排序服务使其也能够成为共享排序器网络,任意的 L2 都可以使用 Espresso 的排序器服务。更进一步,共同使用 Espresso 作为排序器服务商的 L2 甚至还可以享受更加无缝地互操作性。
Astria 的 CEO Josh Bowen 是该项目的最大推动者。Josh Bowen 曾就职于 The Graph 背后的初创公司 Edge & Node 以及 Celestia Labs。过往的工作履历让他对模块化、去中心化等理念有更深层次的理解。他曾多次分享了关于共享排序器在保持区块链空间速度和去中心化方面的重要见解。 Bowen 强调,大多数特定于应用程序的 Rollup 可能不需要自己的排序器,培育一个更加去中心化、模块化的共享排序器网络反而有利于构建一个更加去中心化和高效的区块链系统。Josh Bowen 与 Astria 的理念也获得了 Maven 11、1kx、Delphi Ventures 和 Figment Capital 等机构的支持,并从中筹集了 550 万美元的种子轮融资。
与 Espresso 类似,Astria 也旨在提供一个去中心化的共享排序器网络。Astria 的共享排序器网络是一个中间件区块链,拥有自己的去中心化排序器集,可以接受来自多个 L2 的交易数据。同样的,Astria 也可以处理任意类型 L2 的排序请求。更进一步,同样使用 Astria 的 L2 也可以享受到 Astria 提供的原子级的互操作性。
Astria 的排序流程如下图所示。
用户提交交易后,L2 通过接口向 Astria 提交交易数据。
Astria 的共享排序器会通过 ComeBFT PoS 共识网络对交易定序达成共识并打包成块。Astria 的共享排序器网络使用 CometBFT 作为其共识算法。在网络共识阶段,提议者决定区块的交易,并为每一个 Rollup 创建对该 Rollup 定序数据的承诺。随后,网络中的其他节点需要对其进行验证、共识,形成最终确定。
交易数据排序完成后,Astria 的 Conductor 会针对每个定序的区块,解析不同的 Rollup 所需要的数据,并对该批数据进行验证,包括验证区块是否已最终确认、提取的 Rollup 数据是否完整、正确、并被正确排序等等。验证完成后,Conductor 会将 Rollup 的定序数据转化为事务列表,传递给 Rollup 的执行引擎进行执行。
source:https://docs.astria.org/docs/overview/why-decentralized-sequencers/
追求更快用户体验的 L2 可以通过读取接口接受来自 Astria 的 soft commit 定序区块,为用户提供快速的区块确认。L2 也可以通过 DA 层读取 Astria 写入的 hard commit 的定序区块。

source:https://docs.astria.org/docs/overview/why-decentralized-sequencers/
Astria 的去中心化排序器网络与 Espresso 的解决方案非常类似,二者都致力于为任意的 L2 提供解耦的去中心化排序服务。L2 可以通过外包排序服务进一步简化 L2 的开发流程和运营成本,享受原子级的 L2 之间的可组合性。
Radius 专注于开发去信任化的共享排序层,旨在解决区块链领域有害的 MEV 提取和审查制度的挑战。 Radius 已成功从 Hashed、Superscrypt、Lambdaclass (Ergodic Fund) 和Crypto.com等投资机构处获得了 170 万美元的 pre-seed 轮融资。
Radius 也旨在构建一个无需信任、抗审查的共享排序器网络,并且相比 Espresso 与 Astria,Radius 最大的特点在于其能通过加密内存池有效地减少有害的 MEV。
Radius 共享排序器网络的整体架构与主流的共享排序器网络类似。用户通过 Dapps 向排序器层提交经过加密的交易数据和证明。排序器验证用户提供的交易数据和证明,并将其打包排序。随后,Rollup 再从排序器网络接受定序区块,按序执行事务,并将执行后的状态与状态证明提交至结算层。
source:https://docs.theradius.xyz/developer/architecture
有意思的是,Radius 引入了加密内存池以防止排序器提取有害的 MEV。用户提交的交易会被加密,以加密数据的形式提交给排序器网络。排序器对交易进行排序时无法获得密钥,无法解密查看每笔交易的具体内容。因此,排序器无法通过恶意排序、插入交易的方式提取 MEV。
source:https://www.binance.com/en/research/analysis/ethereums-rollups-are-centralized-a-look-into-decentralized-sequencers
Radius 将区块空间划分为了顶部空间和底部空间。顶部空间专用于用户交易,通过加密内存池的方式有效地避免有害的 MEV。底部空间则为交易者引入了基于拍卖的开放市场,交易中可以创建交叉 Rollup 的良性 MEV 捆绑交易,例如良性的套利、清算等等。随后,交易者将捆绑交易及出价提交给排序器,排序器则选出出价最高的捆绑交易,将其包含在区块中,以此最大限度地提高 Rollup 地利润,培育良性的 MEV 竞争市场。
对比 Espresso 与 Astria,Radius 有两个显著优势。一是通过引入加密内存池和将区块空间划分为顶部空间与底部空间,Radius 可以有效地杜绝有害的 MEV 交易,培育良性的 MEV 竞争市场,最大化 Rollup 的利润。二是加密内存池的引入使得单个排序器节点无法通过 MEV 作恶,因此,无需引入额外的共识机制来保障排序的正确性,这能够极大地提高排序器网络的最终确认速度和可拓展性。
SUAVE 方案由 Flashbots 团队提出,Flashbots 是一个致力于解决以太坊生态系统中 MEV 问题的先锋团队,由一群在计算机科学、数学、心理学和经济学等多个领域具有深厚背景的专业人士组成。根据领英的资料,该团队目前包括 28 名员工,他们的专业技能涵盖了从 Python 编程、区块链技术、机器学习到 C 语言等广泛领域。
Flashbots 的创始团队包括 Philip Daian 和 Stephane Gosselin,后者于 2022 年 10 月因与团队在审查制度方面的分歧而离职。此外,Alex Obadia,另一位联合创始人和顶级策略研究员,于 2023 年 6 月因个人原因离开了 Flashbots。核心成员中包括 Andrew Miller,他以破解英特尔 SGX 代码的研究而知名,目前担任可信执行环境和 SUAVE 的研究主管。Miller 计划从伊利诺伊大学的助理教授职位中暂时休假,他在学术界的工作专注于电气和计算机工程。另一位核心成员 Hasu,担任 Flashbots 的战略主管,他在区块链领域有着广泛的影响,包括担任流动性质押协议 Lido 的战略顾问和 Paradigm 投资公司的研究合作者。Hasu 通过写作、社交媒体和播客等方式,致力于推动行业的发展和教育。
SUAVE 是一个独特的去中心化构建器和排序器,与其他共享层或排序层的设计有明显区别。它旨在为以太坊及其他区块链提供交易排序服务,但并不直接嵌入到任何链的协议中。用户可以将交易发送到 SUAVE 的加密内存池,而SUAVE的执行者网络则负责为链输出区块或部分区块。这些区块将与传统的中心化以太坊构建者生成的区块竞争,由以太坊提议者选择。
Source:https://foresightnews.pro/article/detail/28930
SUAVE 并不取代 Rollup 选择区块的机制,也不会改变链的分叉选择规则。它专注于为任何链提供最优利润的排序,通常拥有完全状态以模拟不同交易的结果并创建最佳排序。这种设计允许 SUAVE 与共享排序器或其他 MEV-aware 构建者协作,以提供原子跨链套利等服务,确保若干交易以原子方式执行或同时取消。
Source:https://foresightnews.pro/article/detail/28930
长期来看,Rollup 可能是一个更好的选择。Rollup 通过 L1 保障其安全性、抗审查和活性,而 SUAVE作为一个专注于交易排序的链,不适合普通用户使用,其目标是限制用户将资金桥接到SUAVE 的需求,而是专注于为搜索者/构建者提供一个操作平台。SUAVE 专注于为交易提供最有利的排序,而不是完全取代现有的排序机制。它可以处理完全状态的交易,以创造出最佳的交易排序。
Source:https://foresightnews.pro/article/detail/28930
关于 MEV 的处理,有多种机制来减少与交易排序和包含相关的潜在竞争和负外部性。例如,Arbitrum 的时间提升机制和 Flashbots 提出的 FBA-FCFS 模型都试图通过允许用户通过费用表达他们对快速包含交易的偏好来减少延迟竞争的动机。
Arbitrum 的时间提升机制
时间提升机制是一种安全措施,用于防止一种特定类型的攻击,称为“时间强盗攻击”(Time Bandit Attack)。在这种攻击中,攻击者可能会尝试重新组织已经确认的区块,以利用某些之前不为人知的信息(例如,事后利用某个交易的知识)来获利。
Arbitrum 通过一种独特的机制来防御这种攻击,它允许任何人在发现有人尝试进行时间强盗攻击时,提交一个“挑战”,证明攻击者的行为。这种机制基于一种经济激励,确保攻击者的潜在利益被抵消,从而保护网络的安全和公正。
Flashbots 的 FBA-FCFS 模型
FBA-FCFS(First Bid Auction - First Come, First Served)模型是 Flashbots 提出的一种交易排序机制。这个模型的目的是为了解决传统的交易选择和排序问题,尤其是在MEV抽取环境中。
FBA-FCFS 模型试图平衡公平性和效率,通过允许对交易进行出价来优化网络资源的使用,同时确保不会因为支付能力不足而完全排除某些用户。
这些机制各有优缺点,但共同目标是提高交易处理的效率和公平性。
通过与 Rollup 和其他 MEV-aware 构建者的合作,SUAVE 旨在为跨链操作提供更高的经济安全性和效率,同时探索新的经济安全模型和 MEV 减缓机制,改善区块链交易排序和执行的去中心化。
Metis, Astria, Espresso, Radius, 和 SUAVE 这些项目虽然各有侧重,但共同关注于提高区块链的可扩展性和交易效率,同时解决 MEV 问题,增强系统的去中心化和互操作性。
Metis 通过其 Layer 2 解决方案,专注于优化以太坊的交易处理能力,以降低成本并提高效率,旨在为开发者和企业提供更便利的开发平台。Astria 和 Espresso 则提出了去中心化的共享排序器网络概念,支持多个 Layer 2 解决方案的交易数据处理,这不仅简化了开发和运营流程,还加强了系统之间的可组合性和互操作性。Radius 项目通过引入加密内存池和区块空间划分,致力于创建一个无需信任、抗审查的网络,旨在减少MEV的有害影响,同时提高交易的隐私性和安全性。SUAVE 关注于通过去中心化排序器网络解决 MEV 对交易公平性和透明度的影响,展现了对于提高交易环境公正性的承诺。
在探索去中心化排序器的发展方向时,Metis 和 Espresso 提供了两种截然不同的模式,分别是“自营店”模式和“外包模块”方式。这两种模式各自反映了社区在如何构建和维护去中心化排序器方面的不同思考和策略。
Metis采用的“自营店”模式,强调的是通过内部管理和运营其去中心化排序器网络,以确保网络的安全性和稳定性。这种方式使得Metis能够直接控制其网络内的节点,通过质押和激励机制来维持一个健康的网络环境。尽管这种模式能够提高网络的安全性和可靠性,但它也要求Metis承担较大的运营责任和资源投入,可能会在一定程度上限制网络的灵活性和扩展性。
相比之下,Espresso 采用的“外包模块”方式,则提供了一种更为灵活和开放的解决方案。通过允许任何区块链项目接入其排序服务,Espresso促进了技术的通用性和多样性,同时也降低了单个项目的运营负担。这种模式的挑战在于,它可能引入额外的信任问题,因为项目方需要依赖Espresso以公正和安全的方式处理交易。此外,任何针对 Espresso 服务的问题或攻击都可能对广泛的客户项目产生影响。
Metis的“自营店”模式和 Espresso 的“外包模块”方式展示了去中心化排序器领域内的两种主要发展路径。每种模式都有其独特的优势和面临的挑战,而选择哪一种取决于项目的具体需求、资源状况以及对去中心化和安全性的重视程度。
去中心化排序器的发展前景预示着区块链技术在提升网络安全、增强抗审查能力、提升交易效率、降低成本以及促进生态系统多样性和互操作性方面的巨大潜力。随着去中心化排序器技术的不断进步,我们可以预见一个更加安全、高效的区块链网络,其中去中心化排序机制能够有效地防御单点故障和恶意攻击,保护用户资产和数据的安全。此外,去中心化排序器的优化和创新,如批量处理和状态通道等,将进一步提高 L2 平台的交易处理能力,降低用户交易成本,实现高吞吐量和低延迟的交易确认,从而在不牺牲安全性和去中心化的基础上提升用户体验。
同时,去中心化排序器的普及预计将推动一个更加多样化和互操作的区块链生态系统的形成。共享排序器网络,如 Espresso 和 Astria 等,将不仅为多个 L2 平台提供服务,还能促进不同平台间的数据和资产流动,打造一个更加开放和联通的去中心化世界。此外,激励机制和代币经济模型的创新将为去中心化排序器网络的参与者提供合理的激励,同时通过代币经济模型实现网络治理和收益分配,吸引更多参与者,激发社区活力。
尽管去中心化排序器前景光明,但它们在技术实现、网络性能优化、治理模型设计等方面仍面临挑战。因此,未来的发展方向可能会集中在研究更高效的共识机制、探索可扩展的网络架构以及开发用户友好的接口和工具上,以满足市场需求和用户期望的增长。总之,去中心化排序器作为推动区块链技术和应用发展的关键因素之一,其未来的演进将在构建一个更高效、安全、开放的去中心化世界中发挥至关重要的作用。