原文作者:Daniel Li

近期以太坊联合创始人Vitalik Buterin 在ETHSeoul演讲时预测,ZK-Rollups将在以太坊扩容战争中击败Optimistic Rollups,成为未来以太坊主要的Layer2解决方案。一时间关于Layer2的相关话题迅速冲上行业热搜,那么什么是Layer2?ETH2.0和Layer2是什么关系?Layer2的未来如何发展?让我们通过下文来一探究竟。

要了解Layer2是什么?首先要从以太坊扩容说起,以太坊的拥堵无需赘述,大家深有感触,扩容作为提升以太坊性能的解决方案,在过去的两年,始终是广大用户和极客们关注的热点。目前流行的解决方案有两种,一种是在以太坊主链(Layer1)基础上进行扩容,称之为Layer1扩容。而另一种方案就是在主链旁边建造新链来实现扩容,称之为Layer2扩容,而ZK-Rollups就是其中的佼佼者。
不论是Layer1扩容还是Layer2扩容,其主要目的都是增加以太坊的可扩展性,以缓解网络拥堵,降低高额Gas费,并提高网络效率。为了方便大家理解两种方案,我们来举一个例子说明。
如果把当下的以太坊主链Layer1比作一栋房子,那么搭载在主链上运行的DApp、DeFi以及智能合约可以看成是住进房子里的人,随着入住人数的不断增加,这栋老房子(Layer1)越来越难以承接更多的人来入住。目前的两种解决方案,方案一:Layer1扩容就相当于在老房子的基础上进行扩建,增加房间数量,依此来容纳更多的人入住;方案二:Layer2是保持原有的老房子不变,在老房子旁边建造新的房子,然后将一部分人转移到新房子里来,从而到达扩容的效果。

Layer2 是相对于 Layer1而存在的,在解决扩容方案的时候,最开始想到的是对公链本身扩容,即 Layer1的扩容,比如早期的比特币大区块思路以及以太坊的ETH2.0都是属于Layer1扩容。而Layer2 是一系列链下扩展性解决方案的总称,Layer2平台和协议以减少基础层(根链)负担的方式来处理数据,通过将主链的部分数据处理转移到 Layer2 上,从而增强整个区块链网络的可扩展性。Layer1和Layer2在以太坊扩容上都有各自的优势,并且发挥着重要的作用。
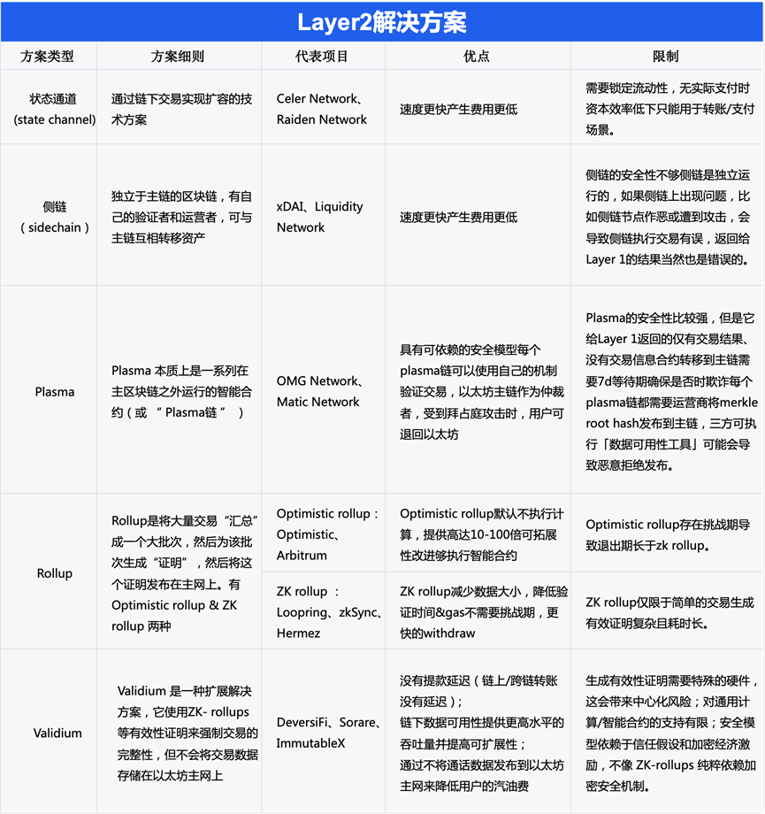
目前以太坊 Layer2 有几种解决方案,分别是:状态通道、侧链、Plasma、Rollups、Validium 和混合方案等。

在Layer2的众多方案中,最被大众所看好的,无疑是Rollup,Rollup是将大量交易“汇总”成一个大批次,然后为该批次生成“证明”。然后将这个证明发布在主网上。Rollup在Layer1之外执行交易,但在Layer1上发布交易数据。由于交易数据包含在Layer1的区块中,Rollup相当于继承了以太坊的安全性。
按照压缩数据的有效性(即数据正确)的不同方案,Rollup又可分为Optimistic Rollup 和ZK Rollup。目前市场上普遍是观点是短期中期看好Optimistic Rollup,长期看好ZK Rollup。
Optimistic Rollup相对于ZK Rollup方案短期内更容易落地,其重要的原因之一是其具有更强的可移植性,也正是凭借其超强的可移植性,Optimistic Rollup被DeFi的龙头Uniswap看重,Uniswap V3部署到了Optimism中,这对整个DeFi项目采用Layer2方案具有决定性的意义,使得Optimistic Rollup在短期和中期都会是Layer2最重要的落地方案之一。
Optimistic Rollup 优势很明显,但是同样也有一个致命的缺点,就是它需要解决欺诈证明的问题,这导致它的提款周期长达一周。用户从Layer2 交易所里面将其资金提取到Layer1,需要等待一个星期,这个时间对于大多数用户来说都是难以忍受的。但这个缺点并非无解,一些项目如Optimism DAI Bridge可以协助Optimistic Rollup缩短这一时间。
ZK Rollup基于零知识证明的二层扩容方案(Layer2),ZK Rollup数据可用性可以让任何人都能根据链上存储的交易数据,还原出账户的全局状态,从而消除由于数据可用性带来的安全风险。相对于Optimistic Rollup提款周期长的问题,ZK Rollup通过数学可靠性证明避免了这一问题,并且在技术的安全性上基本接近Layer1,同时存入和提取也可以根据用户的需要即时进行,这个是ZK Rollup最大的优势。
与Optimistic Rollup 一样ZK Rollup同样有自身的短板,那就是目前的ZK Rollup还无法完全兼容EVM,因为ZK Rollup需要对二层上的交易生成零知识证明,再传回一层进行验证,整个交易过程均需要符合零知识证明的规范。而在 EVM 设计之初,零知识证明还尚未普及,并没有考虑过要支持零知识证明。
但是这一问题正在被解决,Scroll、zkSync 和 Polygon 等 Layer2 项目已宣布有意部署 ZK-EVM 计算环境,允许 ZK-Rollups 独立运行各种形式的通用智能合约。一旦ZK Rollup实现对EVM的完全兼容,它将会有机会获得越来越多的DeFi的青睐,而随着更多的DeFi项目采用ZK Rollup的技术。慢慢会形成一种态势,最后实现二层的ZK Rollup互通,这也是ZK Rollup能够被V神等一众行业大佬所看重的原因。
虽然Layer2是扩展以太坊非常需要且合乎逻辑的解决方案,但其带有自身的局限和潜在问题,可能会阻碍平台实现其对世界超级计算机的真正愿景。
(1)可组合性被限制
Layer2拥有众多的方案,虽然目的都是为了解决ETH扩容性问题,但是不同的方案采用的原理和方向是不一样的,这就导致了一个很大的问题,如果不同的项目采用了不同的Layer2方案,这就会导致他们之间无法实现有效的价值互通和协议流通。这将会使搭载在Layer2的DApp和DeFi应用成为孤岛。在Layer1中,单笔交易可以与多个DeFi协议交互组合,打造全新的金融产品,而在Layer2可组合性将会被极大限制,因为在Layer2上该交易只能与存在于其自身链上的DeFi协议进行交互,这也导致了不同Layer2链上的DApp碎片化。
(2)流动性被分割
Layer2链上DApp碎片化的另一个原因:它们相关的流动性也被分割了。流动性在任何金融市场中都极其重要,尤其是在区块链行业,流动性更是必备的条件,没有了流动性一些搭载在Layer2链上的DApp以及DeFi就失去了价值。而在Layer2中我们看到现有的流动性被分配到以太坊Layer1和不同的扩展方案的Layer2中,这样导致流动性被分割在多层链中,不同链因采用了不同的扩展方案,导致彼此之间无法流动,这极大的限制了Layer2的流动性。
早期Layer2存在是为了解决ETH扩容性问题和高Gas费问题,目前看来Layer2发展也实现了这一点,在ETH2.0尚未成熟之前,Polkadot、BSC等公链也是来势汹汹,随时在撼动以太坊的地位,Layer2方案为以太坊解决了庞大的应用体系面临的问题。让ETH保住了公链之王的位置。
相辅相成,二者不可分离
ETH2.0的扩容离不开Layer2,同样Layer2也不能脱离ETH2.0单独存在,因为Layer2是基于Layer1的基础上搭建的,而非凭空而生,没有Layer1就不会有Layer2的存在,并且Layer1作为主链其去中心化和安全性也是Layer2所需要的。目前运行于Layer2上的DApp和DeFi一些重要的信息依然需要通过Layer1来进行验证,所以不仅是ETH2.0需要Layer2来实现扩容,Layer2也同样离不开ETH2.0,二者的关系是相辅相成,不可分离。

相互竞争、互相成就彼此
合并后的ETH2.0将会实现主链Layer1的自身扩容,运算速度将会得到改善,同时PoS模式取代PoW模式,高昂的Gas费用,也有望得到降低。未来的Layer1将有能力搭载更多、更复杂的DApp和DeFi。这与同样运算速度快,费率低的Layer2产生了竞争,在演化的过程中,Layer1和Layer2会形成DeFi的分层,造成一定的割裂,但最终来说,Layer1和Layer2会达成均衡的态势。Layer2因其更低Gas费用和更快速度,作为DeFi搭载的主要区域,而Layer1依然很重要,它承载着Layer2的安全,将会用来作为重要数据的结算层。到那时ETH2.0与Layer2的关系将不再是从属关系,而是相互竞争,互相成就彼此。
ETH2.0合并在即,有部分人担心当合并完成后的ETH2.0,主链Layer1的扩容性问题和高Gas费问题将得到极大的缓解,到那时是否还需要Layer2进行扩容,Layer2是否会被抛弃,这样的担忧其实大可不必。
首先ETH2.0合并并不是一撮而就的,从ETH2.0实现的时间表来看,它是分阶段实施,并且每一步从方案探讨到最终落地实施,都是一个漫长的过程,因为基于去中心化原理在ETH上实施某一方案,都必须要绝大部分社区人员同意才可以。早前ETH2.0合并的前几个阶段也是因为部分社区人员不同意,导致方案不断被推迟。而且即便是方案真正实施了,最终PoS模式取代PoW模式也将是一个缓慢的过程。所以未来相当长的一段时间ETH2.0仍然需要Layer2。
再就是即便是ETH2.0合并后,主链Layer1的运行速度大大增加了,但又有谁会拒绝让速度更快呢?正如 Trusttoken 的产品经理 Harold Hyatt 解释的那样:“基于以太坊的 Layer2 将会与以太坊一起扩展,因此如果以太坊扩展,Layer2 也会扩展。如果Optimism 比以太坊主网快10倍,那么以太坊在分片后是10 倍,Optimism 是 100 倍。”Bifrost 的战略主管Thibault Perréard 更是直接肯定Layer2未来的必要性:“释放以太坊未来潜力并真正实现 DeFi 愿景的真正催化剂并不是 PoS,而是 Layer2。”所以现在的ETH2.0需要Layer2,未来也依然需要。
Layer2将形成独立的生态系统
Layer2的提出是为了解决ETH可扩展性和扩容问题,虽然ETH2.0即将完成合并,但ETH2.0没有提供以太坊无限的可扩展性,即便ETH2.0自己会扩容,也需要Layer2,所以在未来较长的一段时间里,Layer2的发展方向依然会是朝向如何更好的提高以太坊网络的可扩展性和扩容性方向发展。
Layer2的未来发展不会只局限于以太坊,未来随着越来越多的DeFi项目搭载在Layer2链上,大家会发现在Layer2上交易费用更便宜,交易速度更快。这会极大提升DeFi的用户量和交易量,尤其是DEX,随着交易量和用户量的提升,也会提升对流动性提供者的吸引力,这导致用户和流动性提供者进一步向Layer2迁移。慢慢的形成一种态势,最终有可能会形成Layer2自己的生态系统,到那时Layer2将会成为仅次于比特币、以太坊、去中心化稳定币的第四赛道。
未来ETH2.0和Layer2是相辅相成,互相成就彼此的关系,随着Layer2之间更多的桥梁建立,Layer2自身的互动性和流动性的问题将会得到解决,相信未来的Layer2将会承载更多和更复杂的DeFi和DApp应用,区块链技术的落地和普及将会更快更好的融入到人们的日常生活中。