原文作者:AppleJ,CryptoJ 研究员
公链项目 Aptos 自今年 2 月正式曝光以来,因自带 Facebook 团队出身背景而一直持续受到市场关注,「明星团队出身光环」的加持下,资本方抛出了高昂的橄榄枝,7 月 25 日,Aptos 完成 1.5 亿美元新一轮融资,截至目前,已公开总融资额达到了3.5 亿美元,在沉寂的市场下,Aptos 携手 Sui、Linera 等项目掀起一轮「Meta 系 Layer1 」讨论浪潮。
Aptos 在主网还未上线的情况下已获取数亿级别的融资进展以及足够的市场关注度,但在与以 BSC、Solana、 Avalanche 、Fantom 、Near 等为代表的已发展相对较为成熟的 Layer1 公链相比,仍处于早期发展阶段。CryptoJ 将根据公开资料从 Aptos 项目基本情况、生态发展、技术网络进展、发展规划等多方面展开简单讨论,本文研究内容仅供参考,不构成投资建议。
本文亮点总结,TL;DR:
第一部分:从 Aptos 基本定位、发展至今重要事件、时间节点树立、主要团队背景、公开融资情况等多方面介绍 Aptos 的基本情况;
第二部分:以 DeFi、NFT、钱包、基础设施、Web3 等多个模块为入口梳理 Aptos 现有生态项目以及其主要社交媒体热度;
第三部分:从 Move 语言、状态同步、激励测试网、并行执行引擎、BFT 共识协议、技术路线图的区块链核心堆栈等方面探索 Aptos 现有网络与技术进展;
第四部分:从主网实际落地、公链赛道的竞争、Meta 系同类竞争网络、网络价值捕获和学习成本等五个方面探讨 Aptos 未来发展的潜在不确定性因素。
Aptos (https://aptoslabs.com/)是由 Facebook(后改名 Meta)稳定币项目 Diem(原Libra) 前团队成员组织发起的 Layer1 公链项目,其目标是构建一个最安全、最具扩展性的 Layer1 区块链。

Aptos(Ohlone,意为 「人民(The People)」),包含了其使命和精神,即为什么要建造,愿景(https://medium.com/aptoslabs/the-aptos-vision-1028ac56676e)是为数十亿人创造普遍、公平地获得去中心化资产的机会。Web3 的堆栈非常庞大和丰富,从智能合约平台到开发人员基础设施和工具、钱包和去中心化的应用程序。在未来的几年里,希望与生态系统参与者建立合作伙伴关系,以改善整个空间。
Aptos坚信,用户体验需要在安全性和可扩展性方面得到显著改善才能接触到大众(尤其是非加密货币行业原生用户)。
追溯 Aptos 迄今为止的发展史不得不提到团队成员的前身Meta(前 Facebook)。
Meta(原Facebook)旗下稳定币项目 Diem 被 Silvergate 收购
2022 年 1 月 31 日,加密基础设施提供商 Silvergate 发布公告(https://ir.silvergate.com/news/news-details/2022/Silvergate-Purchases-Blockchain-Payment-Network-Assets-from-Diem/default.aspx)称,已收购Meta 稳定币项目 Diem(原 Libra)的技术和其他资产,用于增强其现有的稳定币基础设施。
根据条款,Silvergate 将管理储备并自行发行「受监管且高度可扩展」的美元稳定币,该稳定币计划在今年年底前推出。Silvergate 收购的资产包括开发、部署和运营相关的基础设施,以及用于支持区块链支付网络的运行工具,该网络促进商业支付和跨境汇款。
Aptos 公开进入市场视野,创始人等团队成员均来自 Diem
2022 年 2 月 24日,Aptos 以一篇名为「The Genesis of Aptos(Aptos 起源)」(https://medium.com/aptoslabs/the-genesis-of-aptos-ff98d86e9445)的博客文章走入市场的视野,这篇文章作者为前 Diem 主要贡建设者Mo Shaikh,同时以 Aptos 联合创始人兼 CEO 的身份发声。
Mo Shaikh 在本篇博客中指出:「我们不是从零开始。」「我们是 Diem 最初创造者、研究人员、设计师和建设者,最初的区块链就是为了这个目的而建立的。虽然世界从来没有看到过我们建造的东西,但我们的工作远没有结束。」
「Aptos 将部分基于我们在过去三年中开发的公开技术。Aptos 使用的是最初为 Diem 开发的安全可靠的语言 Move。我们当时设想的想法仍然是相关的,并将作为一个安全、可扩展、可升级的 Web3 的重要基础。我们的去中心化和无许可访问计划正在迅速进展,并将在公开中发展。」
Aptos 完成 2 亿美元融资
2022 年 3 月 15 日,Aptos 完成 2 亿美元融资(https://medium.com/aptoslabs/expanding-the-aptos-community-38c5b18a84b7),该轮融资由 a16z 领投, Multicoin Capital、Katie Haun、ParaFi Capital、IRONGREY、Hashed、Variant、Tiger Global、BlockTower、FTX Ventures、Paxos、Coinbase Ventures 等参投。
除了上述公布的参与机构外,据 CoinDesk 报道(https://www.coindesk.com/business/2022/05/31/paypal-ventures-invested-in-team-reviving-diem-blockchain/),支付巨头 PayPal于 5 月 31 日确认旗下风投部门 PayPal Ventures 为 Aptos 该轮 2 亿美元融资的参投方之一,本次投资系 PayPal Ventures 投资的首个 Layer 1 公链项目。
Binance Labs 宣布战略投资 Aptos
2022 年 3 月 28 日,Binance Labs宣布(https://www.binance.com/en/blog/ecosystem/binance-labs-makes-strategic-investment-in-aptos-labs-for-the-industry-adoption-acceleration-421499824684903620)战略投资公链项目 Aptos 开发团队 Aptos Labs,将与 Aptos 在开发、代码审查、基础设施建设和黑客马拉松方面进行密切合作。不过本轮融资的具体轮次和金额官方暂未公开披露。
Aptos 启动激励测试网
2022 年 5 月 14 日,Aptos 正式启动(https://medium.com/aptoslabs/announcing-the-aptos-grant-program-7654b92e22a1)激励测试网,参与的用户需要使用有效的 Discord 或 GitHub 帐户进行身份验证,并部署验证器加入测试网。注册于北京时间 2022 年 5 月 20 日 5:00 结束,于北京时间 5 月 24 日 3:00 发放测试邀请。
Aptos 推出生态系统资助计划
2022 年 6 月 29 日, Aptos 宣布推出(https://medium.com/aptoslabs/announcing-the-aptos-grant-program-7654b92e22a1)生态系统资助计划,为团队、个人和创作者提供资金加速 Aptos 生态发展。资助类别包括:开发人员工具、SDK、库、文档、指南及教程;用于开发、治理、DeFi 和 NFT 的工具和框架;核心协议贡献:代币标准、库、协议升级等;开源和公共产品;教育举措;应用程序。Aptos 称,赠款资金将以美元分配,未来可能会选择分发代币,以帮助激励各方的长期生态系统增长。
Aptos 激励测试网 2 开启注册
2022 年 7 月 1 日,Aptos 宣布(https://medium.com/aptoslabs/welcome-to-aptos-incentivized-testnet-2-af26e2fd69a7)激励测试网 2 开启注册,7 月 7 日注册截止并于 7 月 11 日出通知。测试网将于 7 月 12 日上线至 7 月 22 日结束。接受测试的参与者应在收到通知后 24 小时内加入测试网。
Aptos 团队将向被选中的参与者空投足够的测试币,完成测试的参与者将会获得 500 枚Aptos 代币奖励。Aptos 测试奖励代币只能提供给非美国参与者,并在主网成功启动后发放,至少有一年锁定期。
Aptos 完成 1.5 亿美元新一轮融资
2022 年 7 月 25 日,Aptos 宣布(https://medium.com/aptoslabs/entering-the-next-phase-of-the-aptos-journey-with-added-funding-and-new-partners-d4daa03dd17c)完成1.5 亿美元新一轮融资,FTX Ventures 和 Jump Crypto 领投,其他投资方包括 Griffin Gaming Partners、Franklin Templeton、Circle Ventures 和 Superscrypt、a16z crypto 和 Multicoin Capital 等。
主网预计秋季上线
Aptos 6 月底在官方博客(https://medium.com/aptoslabs/announcing-the-aptos-grant-program-7654b92e22a1)中表示,Pontem Network,the Macalinao brothers,Nutrios,PayMagic,MartianDAO,Solrise 等团队已经在编写代码,准备在 9 月底发布 Aptos 主网。
不过在 8 月 1 日官方博客(https://medium.com/aptoslabs/aptos-incentivized-testnet-2-highlights-and-updates-ee478eace33c)更新的关于Aptos 激励测试网 2 的进展中指出,预计主网将于秋季上线,主网上线之后会在冬季推出测试网 4。同时,官方在更新的关于激励测试网2 的进展指出,在已结束的测试网 2 中,共有 225 个节点参与了测试,分布在全球 44 个国家的 110 座城市。Aptos 将向激励测试网 2 中满足一定条件的参与者发放 Aptos 代币奖励。
其他更新的关键时间节点如下:
AIT3 注册- 8 月 19 日
代码冻结—8 月 25 日
AIT3 启动- 8 月 30 日
AIT3 结束- 9 月 9 日
主网启动-秋季
AIT4 - 冬季

Aptos 许多主要团队成员来自Meta,比如,Aptos 联合创始人兼首席技术官 Avery Ching 与 Mo Shaikh 都曾是Diem与 Novi 的主要构建者。

此外,开发团队中的 Alden Hu 等开发和研究人员大部分都参与了 Diem、Novi 的开发。Aptos 团队成员有丰富的大规模开发和部署经验,同时延续了熟悉的 Move 语言,一定程度上有助于进一步延续和增强 Aptos 底层代码部分的稳定和安全性。
除其以外,还有 Alden Hu,Alin Tomescu,David Wolinsky 等许多由博士、研究人员、工程师、设计师和战略家组成的其他团队成员。目前团队成员人数大概在60 人左右,并且人数还在持续扩张中,CryptoJ 根据领英等公开资料整理部分团队成员简介如下:
Mo Shaikh ——创始人&CEO
Mo Shaikh,Aptos 创始人兼 CEO,2020 年 5 月 至 2021 年 12 月在 Meta 负责战略合作伙伴关系,在此之前的 2017 年 10 月至 2020 年 5 月在 Meridio 担任创始人兼CEO,Meridio是一个基于区块链的平台,用于投资和交易具有流动性的部分房地产。

Mo Shaikh,来源:LinkedIn
Avery Ching ——创始人&CTO
Avery Ching,Aptos 创始人&CTO,Avery Ching 自 2011 年 9 月至 2021 年 12 月在 Facebook 担任首席软件工程师超过 10 年,并且是原 Meta 旗下加密平台 Novi 团队的技术负责人,专注于区块链技术的各个方面的开发,同时也负责维护 Diem 区块链。2007 年 10 月至 2011 年 9 月在雅虎担任首席软件工程师。

Avery Ching,来源:LinkedIn
Josh Lind——创始工程师
Josh Lind,Aptos 创始工程师,从事 Layer1 区块链技术的研究。在此之前,是一名研究学家,在 Novi 从事 Diem 区块链的研究。曾在伦敦帝国学院的大规模数据和系统(LSDS)小组和加密货币研究和工程中心(IC3RE)完成了博士学位。博士学位专注于使用可信硬件改善大规模分布式系统的安全和隐私。

Josh Lind,来源:LinkedIn
Alin Tomescu——研究员
Alin Tomescu,Aptos 创始团队成员和研究员,被麻省理工学院授予计算机科学硕士学位以及哲学博士,在麻省理工学院拥有超过六年研究经验,并专注于加密货币、公钥、经过身份验证的数据结构、安全通信和安全 Web 应用程序等方面。

Alin Tomescu,来源:LinkedIn
David Wolinsky——软件工程师
David Wolinsky,Aptos 软件工程师,曾是 Meta 的 Web3 的技术主管,在多个组织和团队工作,以帮助制定许多战略性技术和产品计划。在此之前,曾在 Diem 区块链上工作近两年时间,包括设计治理和创世程序,建立安全基础设施计划和原则,以及定义与 Diem 的集成。在加入 Novi 之前,是 Facebook 的技术主管/经理,负责 Facebook 的广告增长。此前,在耶鲁大学担任研究学者。

David Wolinsky,来源:LinkedIn
Alden Hu——软件工程师
Alden Hu,Aptos Labs 软件工程师,2019 年 2 月至 2022 年 2 月在 Novi 担任高级软件工程师,此前曾就职于 Instagram 以及百度。

Alden Hu,来源:LinkedIn
Rati Gelashvili——研究员
Rati Gelashvili,Aptos 创始团队研究员,麻省理工博士,在并发、并行和分布式算法以及数据结构方面拥有丰富的专业知识,2020 年 5 月至 2022 年 1 月在Novi 担任高级研究学家。

Rati Gelashvili,来源:LinkedIn
截止 2022 年 7 月 27 日,Aptos 总共完成3.5 亿美元融资,其中 a16z (Andreessen Horowitz)、FTX Ventures、Multicoin Capital 三家机构均参与了目前为止的两轮融资。

根据 Aptos 的博客文章(https://medium.com/aptoslabs/announcing-the-aptos-grant-program-7654b92e22a1)介绍,其生态当前已有超过100 个项目在网络上构建,用例涵盖 DeFi、NFT、游戏等。从生态布局来看,Aptos 仍以基础设施建设为主,部署应用的场景多是钱包、DEX 和借贷协议等产品。不过,目前从市场公开资料上来看,Aptos 生态项目大多数仍处于持续开发的相对早期阶段,部分项目仍在开发,因此,CryptoJ 根据公开资料整理了截止 2022 年 7 月 27 日的 Aptos 原生项目发展情况如下:

DeFi
Econia
Econia 是建立在 Aptos 公链上的超并行链上订单薄,更具体地说,Econia 是一种中央限额指令簿(CLOB),是股票市场等金融机构使用的基本金融工具,但与纽约证券交易所或纳斯达克不同的是,Econia 是开源和去中心化的。
Econia 目前正在开发当中,其 V1 版本将引入一项链上交易的关键创新—Econia 原子匹配引擎,该引擎在交易期间能够实现市场订单结算的最终性。
相关链接:https://www.econialabs.com/
https://twitter.com/EconiaLabs
NjordFinance
NjordFinance 是 Aptos 上的借贷协议,用于解锁产生收益的安全性和多样化策略。
相关链接:https://twitter.com/NjordFinance
Pontem Network
Pontem 是一家产品开发工作室,致力于通过区块链实现全球金融包容性。Pontem 与 Aptos 合作,以构建基础 DAPP 和其他基础设施,如开发工具、EVMs、AMMs 等。Pontem 团队开发了一个 Diem-Move 分叉虚拟机,可以很容易地部署到其他公链,如 Polkadot、Cosmos、Avalanche 等。Pontem 还使 Move VM 与 EVM 等传统虚拟机兼容,以便使用Solidity 或 Vyper 代码库轻松部署。
Pontem 团队开发了 Aptos 链上第一个基于 AMM 机制的DEX—Liquidswap以及钱包MultiMask。
相关链接:https://pontem.network/
Zaptos
Zaptos 是建立在 Aptos 链上的一种非托管的流动性质押协议。用户可以将其资产存入 Zaptos,并收到 IOU 衍生品,可用于 Aptos 链上构建的 DeFi 协议或者其他 Dapp 当中。Zaptos 的愿景是增加网络去中心化程度,并使质押者的锁定资产在链上具有生产力。Zaptos 的目标是通过 zAPTOS 使已质押的 APTOS 代币流动,同时在多个验证器中分配APTOS,以提高网络的抗审查能力。
相关链接:https://twitter.com/ZaptosFinance
Thala Labs
使用 Move 语言构建的高效稳定币项目。
相关链接:https://twitter.com/ThalaLabs
Aries Markets
建立在 Aptos 上的去中心化保证金交易平台。
相关链接:https://twitter.com/AriesMarkets
EMPO
EMPO 是建立在 Aptos 上的 DEX。
相关链接:https://twitter.com/Empo_Fi
Laminar
Laminar 是建立在 Aptos上 的完全去中心化的 DEX。
相关链接:https://laminar.markets/
Vial
Vial 是一种集合利率协议,允许用户在 Aptos 链上借贷资产。借贷利率根据资金池利用率(借入资产与供应资产的比率)通过算法确定。Vial 目前已经在其官网上发布测试网,用户可连接钱包申领测试币进行体验测试。
相关链接:https://www.vial.fi/
ultima
ultima 是建立在 Aptos 上的流动性协议。
相关链接:https://twitter.com/ultimaprotocol
seam.aptos
建立在 Celo 与 Aptos 上的稳定币收益平台。
相关链接:https://www.seam.money/app
Hanson
建立在 Aptos 上的基于 AMM 机制的 DEX。
相关链接:https://twitter.com/hansondotso
NFT
Topaz
Topaz 是 Aptos 链上的 NFT 市场,可进行 NFT 的创建、浏览与交易。
相关链接:https://www.topaz.so/
Aptos Egg with Witch
计划在 Aptos 主网启动后 10 天推出5616 个 NFT,NFT售罄后通过销毁系统创造新的魔法生物。
相关链接:https://forum.aptoslabs.com/t/aptos-egg-with-witch-nft-project/3475
钱包
Martian
Martian 钱包可用于管理数字资产和访问 Aptos 链上的 Dapps,还支持在 Aptos 开发网上铸造 NFT。Martian 钱包目前提供 Chrome 插件版本,不久计划提供 IOS 版本。
相关链接:https://martianwallet.xyz/
Fewcha
Fewcha 是 Aptos 链上的非托管钱包,其功能包括支持代币上线和交易以及 NFT 的铸造和转移。目前已上线 Chrome 浏览器的插件版本,项目计划于 2022 年第四季度发布 ios 与安卓版本的移动端 Dapp。
相关链接:https://fewcha.app/
Hive
Aptos 链上的一款移动端的多签钱包。
相关链接:https://twitter.com/hivewithme
基础设施
Hippo Labs
Hippo Labs 是 Aptos 链上的聚合层,为 Aptos 生态开发人员提供了编译器、SDK 和框架级别的工具,以显著提高他们的生产力。更恰当的来说,Hippo 描述为一种聚合机制——利用面向用户的友好前端,让用户可以直接访问跨多个指数和货币市场的最佳定价和贷款利率。
Hippo 目前正在开发建设交易聚合器,开源的 Swap 协议(包括常数乘积交换、稳定曲线交换、分段常数乘积交换),Move to Typescript Transpiler,交易模拟 API,Aptos-wallet-adapter 等功能及组件。
相关链接:https://hippo.space/
https://medium.com/@hippolabs/introducing-hippo-the-aptos-aggregation-layer-caefc1a7fc2d
Nutrios
Nutrios 是 Aptos 上的隐私项目,目前还处于早期开发阶段。
相关链接:https://www.nutrios.co/
Aptosphere
Aptosphere 对 Aptos 的链上活动进行实时索引,为开发人员提供快速的、友好的 API 接口。
相关链接:https://www.aptosphere.com/#
Web3
names.aptos
Aptos链上的域名服务提供商(ANS,Aptos Name Service),ANS是一个智能合约,将名称映射到Aptos地址。用户在names.aptos申请一个名字会得到一个特殊的NFT,它赋予用户编辑该名字地址的唯一权力。该NFT是可组合的,可以根据需要进行买卖和交易。
相关链接:https://www.aptosnames.com/
除上述项目之外,Solana以及其他生态的项目及开发者也纷纷加入 Aptos 生态,参与开发建设,比如 Saber、Wormhole、Solrise、Dialect、Notifi、Switchboard、Paymagic 等项目。
Solana 前市场营销主管 Austin 7 月 19日 在推特(https://twitter.com/austinvirts/status/1549115616233041920)上宣布,已加入公链项目 Aptos 担任生态系统总监一职,于下个月正式开启工作。Austin 在 Web3 的大部分职业生涯都专注于孵化和扩展全球社区和团队。


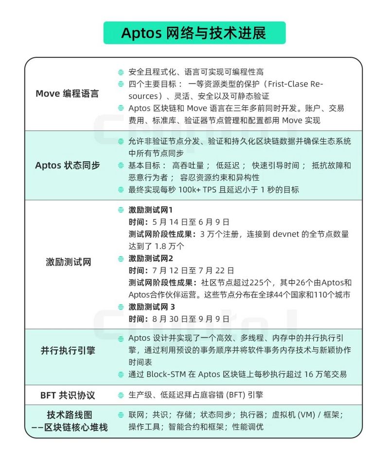
Move 是最初由 Facebook公司开发设计的智能合约语言。Move(https://diem.github.io/move/introduction.html)是一种用于安全、沙盒和正式验证的编程的下一代语言。它的第一个用例是Diem 区块链,Move 为其实施提供了基础。Move 允许开发人员编写灵活管理和转移资产的程序,同时提供对这些资产的攻击的安全性和保护。不过,Move 的开发也考虑了区块链环境之外的用例。
3.1.1 Aptos 区块链和 Move 语言在三年多前同时开发
Move 通过使用具有 move(因此得名)语义的资源类型作为数字资产(例如货币)的显式表示,从 Rust中汲取灵感(https://www.rust-lang.org/)。
Move 语言是为区块链上的安全资源管理和可验证的执行而设计的。交易的执行是确定的、封闭和计量的。确定性和封闭性意味着交易执行的输出是完全可预测的,并且只基于交易和当前账本状态中包含的信息。计量是对交易执行层面的拒绝服务攻击的一个重要防御。
Move 验证器可以通过一种富有表现力的规范语言正式验证 Move 模块的属性,其速度足以作为持续集成测试的一部分运行。Move 资源,受到线性类型的启发,静态地确保资源被保存,不被复制或意外地破坏--完全避免了一类潜在的攻击。
根据 Aptos 创始人&CTO Avery Ching 的表述(https://medium.com/aptoslabs/the-aptos-vision-1028ac56676e),「Aptos 区块链和 Move 语言是在三年多前同时开发的。账户、交易费用、标准库、验证器节点管理和配置都是用 Move 实现的。我们喜欢Move 的安全性,并对帮助围绕它建立一个广泛的生态系统感到兴奋。」
3.1.2 Move 语言四个主要目标
Move 语言设计之处试图从程序语言的角度上去解决数字资产的保护问题。Move 语言定了四个主要目标:一等资源类型的保护(Frist-Clase Resources)、灵活、安全以及可静态验证。
Move 语言(https://diem-developers-components.netlify.app/papers/diem-move-a-language-with-programmable-resources/2020-05-26.pdf)在设计上引入了一个「一等资源类型的保护(Frist Class Resources)」的 概念,简单说,一等资源类型首先是一种变量类型,然后规定这种类型的变量:
不能被复制
不能被隐式地销毁
只能在不同程序地址上「Move」
灵活性设计,Move 字节码可以直接执行,也可以调用其他已发布的 Modules 代码,可以在一个交易中调用多个程序,能够灵活的实现在一笔交易中给多人转账。
安全、可验证性设计,Move 编码系统为资源提供了针对性的安全保护。Move 资源不可复制,重复使用或销毁。一个资源类型仅能被定义其类型的模块创建或销毁。Move 虚拟机(https://developers.libra-china.org/docs/reference/glossary/index.html#move-virtual-machine-mvm)将通过静态字节码验证,并拒绝未通过字节码验证的的程序运行,以此确保其安全性。

转账示意图,来源:白皮书
Aptos 在一篇名为《状态同步的演化:在 Aptos 实现每秒 100k+ TPS 且延迟小于 1 秒道路》(https://medium.com/aptoslabs/the-evolution-of-state-sync-the-path-to-100k-transactions-per-second-with-sub-second-latency-at-52e25a2c6f10)的博客文章中介绍了关于状态同步的话题,Aptos 区块链利用广泛的新技术来确保去中心化网络中的高吞吐量、低延迟证的状态同步。在 Aptos 中,对等节点可以验证和同步超过 10k 的 TPS,延迟为低于 1 秒,而Aptos 已经朝着 100k+ TPS 迈进。
3.2.1 什么是状态同步?
状态同步是区块链设计中一个重要但经常被忽视的方向。大多数区块链都是分层结构,在网络的核心有一组活跃的验证者。验证者通过执行交易、产生区块和达成共识来发展区块链。网络中的其他对等节点(例如,全节点和客户端)复制由验证者生成的区块链数据(例如,区块和交易)。状态同步是允许非验证节点分发、验证和持久化区块链数据并确保生态系统中所有节点同步的协议。

Aptos 生态系统(概述)
3.2.2 状态同步重要性
在评估区块链时很少提及状态同步,然而,状态同步对区块链性能、安全性和用户体验有重大影响。考虑以下:
完成时间和用户体验
与共识的关系
对去中心化的影响
数据正确性
3.2.3 状态同步的目标
有了通用模型,现在可以为状态同步定义几个基本目标:
高吞吐量
低延迟
快速引导时间
抵抗故障和恶意行为者
容忍资源约束和异构性
Aptos 目前为止进行了两轮激励测试网,AIT-1 的目标是证明 Aptos 社区可以团结起来,部署和维护一个去中心化的网络。通过 AIT-2,开始准备成为可靠的节点运营商,并测试质押和节点声誉框架。

AT1(激励测试网 1):去中心化启动
5 月 14 日启动时间
5 月 24 日发送邀请
参加人数:100
成功标准
– 成功启动节点并在 24 小时内通过活动性检查
– 可用性超过 95%
奖励(仅限非美国参与者):每位成功参与者 500 Aptos 代币
主要成果
– 注册和跟踪网站将在 IT1 开始前提供
– 最初限制为 100 个验证节点(将在后续阶段扩展)
– 使用 GitHub 的去中心化网络启动工具– 运行生产级验证器的文档
目标
– 使用 GitHub / Genesis 工具执行去中心化网络
– 通过 Aptos 衡量的测试网完成保持在线并参与
AIT2:质押
启动时间:7 月 1 日
测试网结束时间:7 月 22日
主要成果
– 测试币支持质押和质押奖励
– 去中心化水龙头支持
– 更新 gas schedule,例如,改进交易中每个操作的成本并有据可查,以使交易成本可预测
在已结束的测试网 2 中,社区节点超过 225 个,其中 26 个由 Aptos 和 Aptos 合作伙伴运营。这些节点分布在全球 44 个国家和 110 个城市。
奖励如下:
– 全额奖励:500 Aptos 代币,用于满足官方所有条件的人
– 部分奖励:300 Aptos 代币,适用于那些能够在活跃度和参与度以及其他标准方面达到至少 50% 的人
– 奖励:符合以下每个标准的 200 个 Aptos 代币:
前 10% 并至少升级一次
将节点保留在偏远地区的运营商,同时满足上述所有要求。因为它们帮助更好地了解去中心化节点分布如何影响性能的细微差别
在帮助识别关键问题和做出重大贡献方面做得非常出色的运营商
注意:出于监管方面的考虑,Aptos 代币只能提供给非美国参与者。只有在主网成功启动后,才会提供与激励测试网相关的任何奖励,并且提供的任何代币都将至少有一年的锁定期。
AIT3:治理和升级
预计参加人数:1000
成功标准– 在节点启动时间后 12 小时内成功启动节点并通过活动检查– 可用性超过 97%– 成功参与标准网络升级,2 天响应时间– 成功参与修补程序网络升级,12 小时响应时间– 在前 75% 的共识参与者中(共识投票)
奖励(仅限非美国参与者):– 前 3 个投票节点分别获得 5000、2500 和 1000 个 Aptos 代币– 每个成功参与者获得 500 个 Aptos 代币
AIT3 注册- 8 月 19 日
AIT3 启动- 8 月 30 日
AIT3 结束- 9 月 9 日
AIT4:动态验证器拓扑
预计参加人数:1000+
成功标准– 在节点启动时间的 12 小时内成功启动节点并通过活跃度检查– 其余标准仍在确定中
奖励(仅限非美国参与者):每位成功参与者 500 Aptos 代币,额外奖励正在考虑中
Aptos 在一篇官方博客中分享(https://medium.com/aptoslabs/block-stm-how-we-execute-over-160k-transactions-per-second-on-the-aptos-blockchain-3b003657e4ba)到,Aptos 设计并实现了一个高效、多线程、内存中的并行执行引擎,通过利用预设的事务顺序并将软件事务内存技术与新颖协作时间表。
Aptos 在开源代码库中实现了 Block-STM,依靠 Rayon、Dashmap 和 ArcSwap crates 实现并发。使用非平凡的点对点移动事务(8 次读取和 5 次写入)评估了系统。
在下图中,Aptos 将 Block-STM 与块的顺序执行进行了比较。每个区块包含 10k 笔交易,账户数量决定了冲突和争用的程度。在低争用情况下,Block STM 归档比使用 32 个线程的顺序执行提高 16 倍,而在高争用情况下,Block-STM 归档超过 8 倍加速。重要的是,当工作负载本质上是连续的时,Block-STM 会产生少量开销。总体而言,Block-STM 能够动态且透明地(无需用户提示)从工作负载中提取固有的并行性。可以在论文(https://arxiv.org/pdf/2203.06871.pdf)中找到与相关工作的详细比较。

不同级别的 Block STM 性能
Aptos 团队开发了生产级、低延迟拜占庭容错 (BFT) 引擎。在过去三年中,已经实施了该协议的第四次迭代(https://github.com/diem/diem/blob/main/developers.diem.com/static/papers/diem-consensus-state-machine-replication-in-the-diem-blockchain/2021-08-17.pdf)(最先进的 HotStuff 衍生产品)。在此期间,在私有主网环境中升级了共识协议,该环境具有多样化的运营商和零停机时间。
Aptos 对BFT 协议的第一个实现(https://github.com/aptos-labs/aptos-core/blob/main/developer-docs-site/static/papers/aptos-consensus-state-machine-replication-in-the-aptos-blockchain/2019-06-28.pdf)添加了一个主动起搏器,它使用超时来同步验证器,这比等待增加的超时要快得多。随着对协议的最新改进,区块只需两次网络往返即可提交,从而使亚秒级的最终确定性成为常见情况。
Aptos 新颖的信誉系统(https://arxiv.org/abs/2110.00960)分析链上状态并自动更新领导者轮换以适应无响应的验证者,而无需任何人为干预,使其非常适合去中心化环境。此外,Aptos 的协议清楚地将活性与安全区分开来。无论网络不可达或非安全核心以某种方式受到损害,只要 BFT 诚实保证得到维护,链就不会分叉。共识协议的安全性已经过审计和正式验证(https://www.garillot.net/talks/2020-05-27-mechanized-proof-libra)。
根据 Aptos 社区(https://wiki.aptos.movemove.org/gai-lan/ji-shu-lu-xian-tu)通过 GitHub repository (https://github.com/aptos-labs/aptos-core)中的问题进行跟踪的技术路线图如下:
联网
全节点的链上发现——不再需要做广告
改进的网络拓扑,例如区分上游、下游和对等点
验证者的 DDoS 缓解和评估——来自下游全节点和验证者的攻击
内联运行状况检查以减少网络堆栈上不必要的争用
共识
动态验证者集、小组委员会
删除遗留的共识代码
通过参考模型进行深度安全规则集成,以最大限度地减少复制开销
通过环境变量或配置参数查询密钥
共识数据库 (rocksdb) 中的安全数据存储
存储
细粒度存储——当前模型利用 Blob 存储来限制单个帐户的最大存储容量,包括本机表扩展
CRSN(抗冲突序列号)——使用符合条件的序列号窗口而不是顺序字段
存储经济学,反状态爆炸。gas 和状态驱逐
性能基准测试和改进,包括每个块而不是每个事务状态身份验证结构维护
状态同步
使用最新状态和状态输出增量而不是事务进行同步
用于端点的备份和恢复适配器,例如 AWS S3 存储桶
共识和状态同步之间的智能、性能意识和共识中的角色(验证者集或追随者)
内存池
改进的交易序列化和粘性,包括对同一账户交易的并行支持
消除或限制验证者广播交易
执行器
启用事务的并行执行
减少从交易到区块的 merkle 树更新粒度
去除执行正确性可信计算库
虚拟机 (VM) / 框架
对模块的可变性进行更严格的强制执行,例如,暂时冻结版本并保留开放的治理能力以启用它
来自非核心框架模块的错误类型或更丰富的错误
映射到实际使用情况的现代化 gas schedule
支持可并行化的序列号,允许单个帐户的「乱序」事务执行,也称为抗冲突序列号
操作工具
验证者和全节点创建和注册
密钥和地址轮换
与状态同步协作备份和恢复
深度健康检查器
检索和打印受管节点信息
检索和打印节点的链上信息
验证全节点/验证器部署,例如,运行独立的测试网
智能合约和框架
权益证明、委托和奖励
治理/DAO 升级框架替换根账户
DeFi 或交换应用程序
性能调优
使用 perf 评估浪费并在验证器和全节点之间应用有价值的更改
统一 Tokio 执行器以减少争用
头顶「明星光环」,获得主流头部机构青睐的 Aptos 虽然在经历了两轮激励测试网之后已经初露面纱,但目前可公开技术、项目、白皮书等资料以及实际落地情况仍有待观察,此外公链在未来的发展过程中仍存在一些潜在的不确定性因素。

Aptos 在两轮激励测试网中当然不可避免会暴露出了一定的问题,比如遇到 node panic、状态同步阻塞、高流量等问题,问题越早发现越有利于官方尽快解决问题。
根据官方路线图的表示,Aptos激励测试网就有 4 轮,分别是:
AIT1:去中心化启动
AIT2:质押
AIT3:治理和升级
AIT4:动态验证器拓扑
不过目前已经开展的两轮测试网和未来主网的环境仍然存在差异,由于测试节点、人数、配置的调整,虽然在核心功能上可能确保了安全,但仍然不排除主网后续上线后可能会出现的问题。
同时在接下来将要进行的 AIT3/AIT4 中或许遇到一定的技术问题调整,进而可能影响主网原定的上线时间进而波及到一些相关生态项目的进展。此外,处于测试阶段的 Aptos 仍缺少大量的普通用户参与。
公链赛道一直都是最具挑战性同时也是承载价值最好的地方,随着 DeFi、NFT、Web3 等应用的快速爆发,关于公链的叙述性和概念性都是市场的最主要的关注点之一,当然,公链赛道的竞争也从未停止。
细数公链赛道的发展,从 BSC、Solana、 Avalanche 、Fantom 、Near、Avalanche、到 Terra,一条又一条公链不仅在二级市场价格展现了良好的答卷,也在生态方面迎来了蓬勃的发展,带动了一轮属于新兴公链的小高潮。
但在 TVL 超过 100 亿美元的公链中,目前只有 Solana 不兼容以太坊,虽然 Aptos 也试图走出具有自己特性的一条公链发展道路,尽管如此,比如 Framework 联合创始人 Vance Spencer 等人在推特提出质疑称:「Aptos 做了什么 solana 没有做的吗?」。
Solana 的极速爆发虽然令人兴奋,其足够快的速度和性能也带来了良好的用户体验,但中心化问题似乎很难获得一些开发者的信任,Aptos 是否能在在去中心化、足够安全且保持高性能的同时完成公链「不可能三角」的任务仍有所观察。

与 Aptos 同属于 Meta 系的公链项目还有Sui 以及 Linera,三条公链的创始人都出身于 Meta ,团队成员曾经都是 Diem 与 加密钱包 Novi 的主要创建者和核心开发者,且a16z 都参与了投资。
与 Aptos 类似,Sui 同样延续了 Libra 的 Move 开发语言,但 Sui 在原版本(Core Move,https://docs.sui.io/learn/sui-move-diffs)上做了一定的改进。
据知情人士透露(https://www.theinformation.com/articles/startup-founded-by-former-meta-crypto-execs-seeks-2-billion-valuation?utm_source=organic&utm_content=headline&utm_medium=awarenessbar&utm_campaign=AB_post), Sui 开发团队 Mysten Labs 正在寻求以20 亿美元估值筹集至少 2 亿美元 B 轮融资,本轮融资将由 FTX Ventures 领投,目前投资方已承诺提供至少 1.4 亿美元的资金。Mysten Labs 此前已经完成3600 万美元 A 轮融资,同样由 a16z 领投,Coinbase Ventures、NFX、Slow Ventures、Scribble Ventures、Samsung NEXT、Lux Capital 等参投。
早在去年 11 月,Mysten Labs 就曾完成了 3600 万美元 A 轮融资,该轮融资由 a16z 领投,Coinbase Ventures 、NFX、Slow Ventures、Scribble Ventures、Samsung NEXT、Lux Capital 等参投。
在网络进展方面,Sui 目前也已经开放激励测试网注册,验证者、开发者、Sui 爱好者都可以申请参与。Sui 基金会将为验证者参与的每个测试网「wave」奖励 2000 SUI,并承诺将高达供应量 10 % 的 Sui 代币质押给继续参与 Sui 主网的表现最佳验证者。SUI 代币奖励仅在 Sui 协议主网上线后提供,并有一年的锁定期。
此外,在目前公开的项目资料、白皮书版本(https://github.com/MystenLabs/sui/blob/main/doc/paper/sui.pdf)中,Sui 已经对其网络、技术、代币价值捕获等方面进行了较为细致的描述。
另一条「Meta 系」Layer1 区块链Linera宣布完成 600 万美元种子轮融资,同样由a16z 领投,Cygni Capital、Kima Ventures 和 Tribe Capital 等参投。筹集资金将用于聘请工程师和团队成员来构建协议。Linera 创始人兼首席执行官 Mathieu Baudet 是曾是 Meta 的员工并曾帮助 Meta 创建 Libra。
从三条公链的目前发展情况来看,Aptos 从生态和进展方面略微拥有优势,但由于三条公链在出身背景、技术和机构支持方面都存在很大的重合度,同类竞争的未来进展仍有待观察。
由于 Aptos 目前还暂未公布官方的白皮书,因此无法查询到关于网络、代币价值捕获的详细信息,另一方面,在 a16z、 FTX Ventures 等投资机构抬高 Aptos 的估值的情况下,存在筹码相对集中的情况,在资本、做市商力量的借助以及高估值的背景下,代币二级市场表现仍存在未知数。
Move 语言虽然极具创新性,但是新语言同时也会增加一定的学习成本,此外,在生态安全、审计、开发基础设施等方面都需要一定的重新学习和搭建时间,Aptos 如何吸引更多的开发者来共建生态的未来,确保上层应用的足够安全仍是不可避免的问题。
综合来看,Aptos 在技术积累、开发团队、资本支持、叙事方向等方面存在极大的先发优势,同时已经在积极推进测试网、生态的发展,拓宽在各个应用领域的应用。
Aptos 依托基础的底层,尝试突破此前公链的布局,在网络性能、处理事务的能力、安全性、速度、去中心化等方面一起推进,打造全新的公链新定义。
Aptos 仍处于急速发展的前行阶段,包括社区、生态、白皮书、网络、主网等方面还在进一步的完善中,因此不免可能会存在一些潜在的不确定性因素,但是凭借着得天独厚的先机优势,市场仍然对 Aptos 的未来寄予厚望。
原文链接