原文来源:ChainLinkGod
原文编译:ChinaDeFi

牛市优化叙事,熊市优化基本面。虽然这种说法过于笼统,但它可以作为参与者在不同市场环境下应该如何思考和反应的基本逻辑。这对大多数金融市场都是如此,但在加密货币市场中表现得最为明显,它的运行速度和加速度是当前或历史上任何其他市场的100倍。
2022年显然是一个熊市,不仅因为大多数加密代币比之前的历史高点下跌了80-90%,还因为市场参与者的注意力已经从炒作的“庞氏经济学”转向了可持续收入、健全的经济学以及用加密来解决现实世界问题的需求。熊市意味着自由流动的资金停止,以及人们提出“我们为什么要再次建立这些”的问题开始出现的时候。
虽然牛市叙事和熊市基本面的周期性并不是什么新鲜事——无论是对加密货币还是其他任何金融市场——但值得探索的是,在之前的牛市繁荣期间究竟发生了什么。在本文中,我将提供我对2021年区块链项目所采用的资本轮换游戏的反射性质和很大程度上不可持续的增长策略的观点。
加密行业面临的最主要问题之一是区块链可扩展性问题,这是加密未来增长点的阻碍。毕竟,“货币互联网不应该每笔交易花费5美分”,Vitalik直到今天仍然坚持这一点。每秒15笔交易的吞吐量和$xx - $x,xxx的交易费用显然不适合绝大多数人。
虽然这个问题多年来以各种方式出现,最初是以太坊社区在2017年因其网络的高交易费用而打击比特币社区,但后来脚本被翻转。在2020年的DeFi Summer之后,进入2021年初,随着以太坊越来越无法为大众使用,网络拥堵和高昂的gas成本问题也变得越来越棘手。

曾经的加密对冲基金三箭资本的联合创始人。
上述推文完美地概括了2021年期间许多人对以太坊的失望。他们被排挤出去,觉得以太坊社区不关心他们,而是更关心去中心化、自我验证和货币溢价。根据不同的参照框架,有些人会称之为“脱离现实”,而另一些人会称之为“不同的优先级”。
在理想情况下,扩展区块链很容易,只需增加区块的大小、减少区块之间的时间,就可以轻松完成了。以下是伊隆·马斯克阐述他的狗狗币区块链交易费用降低100倍的路线图。

Elon Musk,向全世界宣传扩展区块链的简单性。
想要使区块链更快,将参数调到11,就这么简单!当然,在现实中,事情并没有这么容易,因为这种方法会导致中心化,而且运行一个完整的节点需要提高硬件需求,这打破了区块链的安全模型。在维护区块链有用属性的同时进行扩展是一个困难的问题。
以太坊的可扩展性路线图是不断变化的。但在2021年,随着执行分片和Plasma在路线图中消失,为了满足区块空间的需求,采取了全部集中在Rollup上的做法,同时持续保持以太坊的去中心化。Rollup将分离共识和数据可用性,允许现有的第一层区块链(如以太坊)解决更多的交易量,而不需要提高运行完整节点的硬件需求。

以压缩格式将批处理交易rollup在一起,以提高吞吐量。
然而,关于Rollup的推广以及其能达到规模所需时间的猜测与当前问题的困难程度完全不同步。这种围绕时间轴的错误消息来自开发Rollup的两个团队以及整个以太坊社区。实际上,Rollup在2021年根本无法满足散户的需求。即使在撰写本文时,也就是2022年年中,Rollup仍不能完全满足伴随全球规模而来的需求水平。
但这种解释太微妙了,散户并不关心。去中心化?全节点硬件要求?多年扩展路线图?2021年的散户只是想要更快、更便宜的交易,以便他们可以轻松地继续在加密货币中获利。如果不满足(当时)这个非常真实的市场需求,就意味着将有大量资金闲置。这些用户是否只是停止使用区块链,等待以太坊扩大规模呢?当然不是,他们只是需要在此期间的某个地方脱手。
如果我们根本不需要扩展以太坊,或者不关心整个“维护去中心化”的事情会怎么样呢?这肯定会让问题简单很多。以太坊的所有代码都是开源的,DeFi原语大多已经建立,再加上人们对所有这些基本上毫无价值的治理代币进行投标。
于是,第一层链旋转理论诞生了。它非常简单:分叉以太坊的代码,使区块更大、更快,分叉所有核心的DeFi领域的dApp,付钱给使用它的人。如果时机一致,那么你就会看到资本的大量涌入。
这种方法是非常简单和有效的,它被一次又一次地重复使用。每当一个带有印钞机的新部署出现时,散户和其他市场参与者都很高兴地旋转到新的链上来收集免费的资金。每条链条通常都有一个新花招,也通常以不同的叙述形式或轻微的技术改进形式出现,但从根本上讲,起作用的是相同的方法。
在加密货币牛市狂热期间,这种动态对所有参与者来说都是双赢的。区块链的核心开发者可以引导采用他们的链(在这个过程中获利),散户再次能够与DeFi应用程序交互(在这个过程中获利),而大型资本能够将他们的资产投入工作(在这个过程中获利)。如果你觉得每个人都在获利,没有输家,这听起来就不可持续,那是因为事实确实如此。有涨必有跌,这一点稍后再谈。
为了理解区块链增长策略是如何以及为什么如此有效的,那我们就看看它所涉及的步骤。
启动(分叉)一个新的区块链并创建代币
第一步是最明显的;以太坊协议的Go实现被称为geth。Geth不仅是免费的开源软件,而且它已经被使用了很多年,经受了很多的考验。既然已经有一个开发团队为你建立了核心技术基础,为什么还要白费力气呢?

Go Ethereum 提交历史,具有 14.4k+ 分叉的免费和开源公益软件。
当然,Geth的这种新部署需要一种原生代币,用户可以用它支付交易费用,并通过区块奖励来支持区块生产者。原生代币还需要用于吸引用户,并支持核心开发团队,因为他们需要为分叉 Geth 的辛勤工作而获得报酬。
因此,你不能只分叉Geth,你也需要开始代币销售,以便将最初的原生代币供应分发给你自己(免费)、VC投资者(比公开销售价格低100倍),也许还有一些用户。监管机构通常忙于发出有关“投资者保护”的信号,并关注合法项目而无法关注你。
分叉免费开源软件或启动代币销售本身并没有什么错,但这些只是加入第一层链循环所需的步骤,旨在能够加速我们区块链的增长,并使你、你的投资者、散户和每个人在这个过程中获利。
加快速度和增加成本优势
在分叉Geth之后,几乎不需要保持与以太坊主网相同的区块大小和区块时间参数。毕竟,这条新链存在的原因是要比以太坊更便宜、更快。现在就可以使用其他一些巧妙的营销技巧。
当启动新的区块链时,区块将为空,状态树也将为空。这意味着交易将几乎没有成本,并且它们将与下一个区块一起包含在链上(几秒钟内确认),你现在可以在你的新链和以太坊之间制作一些对比图表,以展现自己的优势。
不要担心区块空间的需求最终会超过供应,或者如果不检查状态膨胀最终会使你的链停止运行。对于你来说,这些都是未来的问题,但就目前而言,从技术上讲,你的区块链比以太坊更快、更便宜是事实。
类似地,由于区块和状态树为空,运行完整节点的硬件需求将会很低,甚至低于以太坊。当然,这将随着时间的推移而改变,因为区块会被填满,状态树比以太坊增长得更快,但与此同时,你可以说你在不牺牲去中心化和自我验证的情况下解决了可扩展性。

当然,有些人会试图指出你增加吞吐量的捷径,但他们很容易被驳斥,或者干脆被忽略,因为他们显然是NGMI。如果这不起作用,那么就需要一些更高级的策略。这时营销变得更像煤气灯,Twitter成为主要战场。
找到并拥有一个口号,比如“共识是瓶颈,可扩展性是较小的工程问题”,“去中心化是摧毁所有副本的成本”,再加上一句“未来是多链的”。
此外,由于你已经推出和分发了代币,现在你拥有一个受到经济激励的代币持有者社区,他们将不厌其烦地讲述你的故事,并不惜一切代价捍卫你的区块链。
分叉并部署核心DeFi原语
至此,你可能已经发展出了一个小众社区,但是到目前为止,在你的新区块链上实际上还没有太多可做的事情。散户希望有他们可以使用代币的应用程序,那么就需要关键的DeFi原语,如非托管交易所、货币市场、超额抵押的稳定币、衍生品平台等。再一次看一下以太坊,那里有一个不断增长的免费和开源智能合约生态系统,可以很容易地分叉和部署在你的新链上。

然而,一个区块链核心开发团队将他们自己的分叉dapp部署到他们自己的分叉区块链上,这看起来不像是一个生态系统,所以你会希望其他团队能够部署这些dapp。这可以通过以下两种方式轻松实现。第一种是向投资的开发者提供资助,因为通常他们的创新想法是创建“链[ABC]的[XYZ] dApp”。
值得肯定的是,分叉和改进开源协议确实可以推动行业的发展,因为它突破了可能的界限。但通常情况下,这个想法很简单:就是创建一个已建立的协议,将其部署到一个新的链上,然后将其称为全新的东西,因为品牌是不同的嘛。
第二种方法更微妙,但通常更省时,也更经济。你自己分叉这些dapp,然后雇一个开发团队来充当创始人和维护者。如果你找不到任何开发者来扮演这个角色,你可以自己扮演这个角色。
最终的结果和目标是相同的,模拟以太坊生态系统,你的区块链和新的dApp代币,散户是可以使用的。这会产生诸如“如果这个新的dApp代币达到其在以太坊上对应的市值的[x]%……”的情绪。
检查你的依赖关系
分叉geth的好处是你的区块链运行EVM,这意味着所有围绕以太坊和Solidity智能合约构建的工具都是一样的。这也意味着Metamask将像在以太坊上一样工作,只需要一个额外的RPC连接。开发者社区也可以使用Hardhat、Truffle和其他所有他们需要的开发工具在你的链上创建新的dapp。

以太坊虚拟机是代码和物理硬件之间的抽象。
但是,确保你的其他依赖项也在受到检查是很有必要的。你需要一个区块浏览器,所以要么分叉一个现有的,要么付钱给 Etherscan 以进行克隆。你的分叉 DeFi 应用程序需要预言机,那么就需要与 Chainlink 联系。你需要为你的代币提供流动性,那么就要与DEX/CEX合作。你希望你提供的体验能像以太坊(但更便宜和更快)。
最后,你需要一种方式让人们从现有的生态系统(如以太坊)上到你的新链上。一个孤立花园对任何人来说都不是一件有趣的事,它会极大地限制你的成长潜力。因此,你将需要创建一个跨链代币桥,它将采用由少数受信任的验证者管理的多重签名的形式。跨链桥可能很难“修”好,因为仅去年一年就有超过10亿美元的加密货币被盗。

DeFi中一些大的跨链桥。
部署跨链桥是加入链旋转循环时需要承担的必要风险。一旦部署完毕,一定要让用户知道你有一个桥,而且这是他们见过的最无缝、最安全的桥。
开启增长周期
至此,你已经创建(分叉)了一个新的区块链,并成功地说服了许多社区成员相信和/或呼应这样的说法,即你的区块链比以太坊更快、更便宜。但为什么用户要从他们已经在使用的另一个“比以太坊更快、更便宜”的alt-L1区块链切换过来呢?与现有的解决方案相比,你的区块链可能缺乏流动性、用户、吸引力和关注度。
现在只有一个明确的答案:获利。
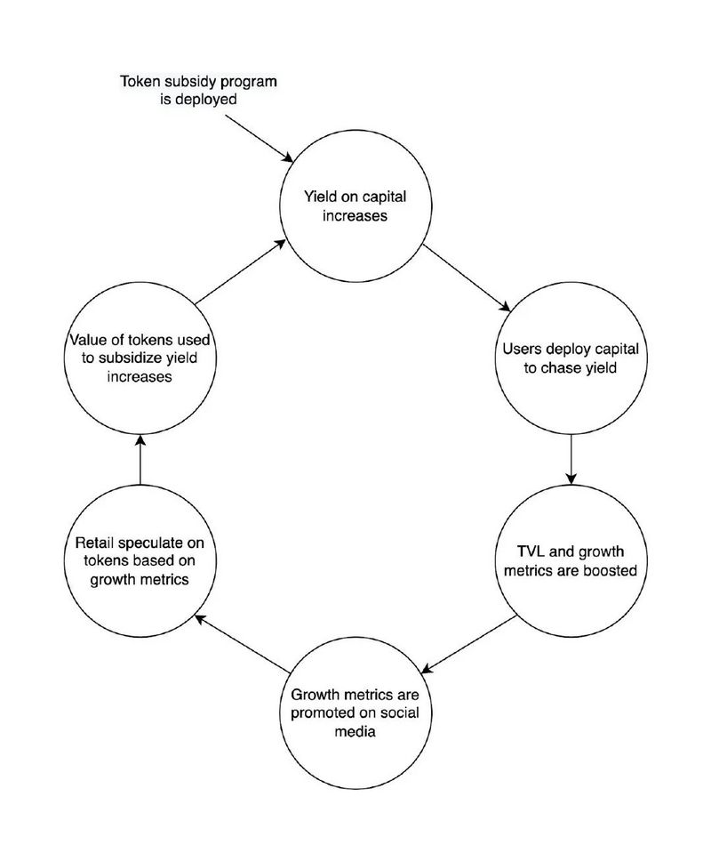
下一步是L1链旋转论题的关键组成部分。部署、支持和推广一个大规模的代币补贴计划,用户可以通过简单地将他们的资金部署到区块链的dApp生态系统来获得奖励。这些代币补贴可以采用链的原生代币和/或由dapp自己部署的治理代币的形式。

在牛市期间,散户会对任何变化的事物进行投资,用于补贴奖励的代币的价值将不可避免地高于零,即使是在第一天,那也足以启动随后的良性循环。你需要确保给补贴计划起一个朗朗上口的名字,并关注这个计划如何促进增长,以及你的生态系统正在增长,而且增长是健康的。
随着“基本面”的增加,享受TVL的增长
当使用代币补贴时,你的区块链上的dApp提供的“收益”看起来会相当诱人。货币市场的贷款利率将会更高,在 DEX 中提供流动性的回报会更高,将代币存入不做任何事情的合约的投资回报率会更高。只要还在发放代币,人们愿意购买这些代币,那么“收益率”就会继续流动。然而,大多数人不会质疑收益率的实际来源,即使对那些质疑的人来说也不重要,因为“收益率”仍然存在。
代币补贴计划增加的“收益”将吸引散户和大型资本通过你的跨链桥将其资产配置到你的区块链生态系统中。追逐收益者的这种资本配置将促使你的区块链及其dApp的总锁定价值(TVL)的增加,这是向用户和投资者发出信号,表明你的区块链是健康和增长的。你的区块链的“基本面”在增加,而TVL将被用来证明这一点。

DeFi 总价值锁定(TVL),请注意 TVL 如何从 $18B 增长到 2021 年的峰值 $252B (+1,300%)。
成功推动 TVL 增长
当然,TVL的增加将是非常令人兴奋的,现在是时候推广你的成功了。多渠道营销活动、推广推文和赞助媒体文章是加快这个良性循环所需的燃料。你不会孤单,因为你的核心开发团队(兼做营销人员)、VC投资者、代币持有者、dApp开发团队和有影响力的人都将推动这条新链的惊人增长。
我们也没有理由止步于TVL,因为随着用户追逐补贴收益,整个指标都将会增加。活跃地址计数、每日交易量、协议收入、市值,以及几乎任何受益于补贴收益的指标,都可以作为证明你的链是未来。

Do Kwon促进了 UST 的增长,UST 是一种由补贴奖励推动的算法稳定币,后来在 2022 年初崩溃,曾达到 20B 美元的峰值。
然而,你不想强调的一个指标是在代币补贴或由此产生的通货膨胀率上花费了多少。在部署之后,你想要专注于提高产量、TVL和增长。其目的是激发FOMO和WAGMI的能量。
投资加速
这是事情真正开始加速的阶段。散户会在他们的社交媒体时间轴上看到这一营销策略,觉得他们必须参与进来。令人印象深刻的增长TVL和其他增长指标看起来太强大了,不容忽视。因此,散户会觉得这些代币被低估了,并开始越来越多地进行投资,抬高它们的价值。代币的通货膨胀率,缺乏价值捕获,或不可持续的经济是无关紧要的,TVL正在上升,这就足够了。

对代币进行投资的人,往往不仅捍卫自己的投资,还积极推广它,通过口碑营销进一步加速周期。随着他们的投资组合价值上升,他们会觉得自己的论点得到了验证。
任何说这是一个不可持续的炒作周期的人,都是在胡说八道,因为他们错过了机会,没有像其他人那样获利。市场已经说话了,这些毫无价值的治理代币实际上非常有价值,因为价格在上涨。别管循环逻辑了,看看TVL的增长吧!
随着周期的加速,产量和TVL增加
L1链旋转飞轮现在充分发挥作用。当用于补贴收益的代币价格由于市场投资而增加价值时,那么提供给用户的补贴收益也会增加。这些增加的收益吸引更多的资金投入到你的dApp生态系统中,进一步提高了TVL等增长指标。这些增长指标可以在社交媒体上再次被推广,引发更多对这些代币的猜测,使得其收益增加,TVL增加,周期加速。

这种良性循环飞轮效应是 L1 链旋转理论的核心。
对区块链生态系统基本面的猜测突然让基本面变得更好。你能看出哪里出了问题吗?
现实的检验
在某一点上,底层区块链达到了它的临界点。区块开始被填满,导致交易费用增加,确认时间延长。这正是你的链应该解决的问题。幸运的是,你可以通过增加区块大小来解决问题。但这增加了运行完整节点的硬件需求,而且这是不可持续的,因为最终磁盘IO将变得非常饱和,以至于即使是最强大的服务器节点也无法保持同步到链的顶端。
但不要担心,这些只是“成长的烦恼”,每个像你这样的区块链都会在某个时刻遇到。事实证明,区块链可扩展性实际上非常微妙,是一个很难解决的问题。一直以来都是如此,但现在你需要说服那些质疑你是否真的解决了问题的“观众”。是时候转向了。
通过叙述支点继续循环
到目前为止,这个周期是非常有利可图的,让它这样结束就将是一种遗憾。幸运的是,你不必这样做,因为你现在是一个互操作性区块链。你的区块链不是一个单一的链,它现在是一个通过中心枢纽链相互连接的侧链生态系统。
除此之外,你不能称它们为侧链,因为它对网络安全性有负面影响。名称并不重要,关键是你现在要通过水平扩展来解决可扩展性问题。这些新的链不会拥有与第一个链相同的安全性或去中心化水平,但到目前为止,这对取得成功有什么影响来着?
你尝试扩展的不一定是每秒的交易量,而是飞轮效应。一个新的侧链意味着一个新的代币供人们投资,一个新的dApp用代币补贴,一个新的区块链用空区块和状态来填充。这一切只需启动另一个侧链。
奔向更便宜的“牧场”
互操作性区块链的论点是非常好的,但当卖家多于买家时(这种情况的发生有多种原因),飞轮就会开始倒转。随着用于补贴收益率的代币价格开始下降,收益率也随之下降。收益率下降又会导致人们撤出他们的资金,要么是为了在另一个区块链生态系统中产生更多的收益,要么只是因为回报不及风险。
这导致了像TVL这样重要的基本指标的下降,这使得补贴代币看起来不再那么有吸引力。随着基本面“改变”,那些投资代币的人变得更加悲观,并开始抛售。这会导致收益率进一步下降,从而导致更多资本离开,从而导致……周期加速。

这并不是说你的区块链和生态系统已经消亡,而是说大量的大型资本和散户正在转向更绿色的牧场。剩下的是那些从你的区块链生态系统中发现了真正效用的用户,他们觉得被提供的收益水平仍然足够,或者已经成为社区成员。代币也从未真正降到零,即使在极端恶性通货膨胀的情况下,因此补贴仍然有一定的价值来支持生态系统。
但究竟是什么引发了卖家多于买家的转变呢?通常情况下,它是一个新的闪亮的区块链,提供更好的收益率,更低的交易费用,更快的交易速度,和/或更好的整体叙事。这个区块链可能会遇到与你的区块链相同的问题,但这没有关系,事实仍然是它们比你的区块链更快、更便宜,它们会让用户知道的。
因此,旋转循环继续进行。
2021年的加密在很大程度上是由jpeg NFT狂热和L1链旋转理论来定义的。当资金自由流动时,项目必须在有关注度的基础上进行竞争,没有什么比获利的机会更能吸引资本持有者的注意力,无论是通过投资性的代币化jpeg,还是通过补贴的新区块链分叉的DeFi收益率。
虽然这篇文章看起来像是对alt-L1区块链的悲观看法,但我上面描述的增长策略是简单的逻辑路线,因为这种方法在关注和资本配置方面都得到了市场的积极回报。很明显,除了以太坊之外,并不是每一个区块链都是公然的非原创分叉,因为许多区块链都有真正的可取之处和独特的价值主张,推动着整个行业向前发展。本文并非针对任何特定的区块链生态系统,而是要强调加密行业作为一个整体不仅接受而且积极支持着资本游戏。
我对加密技术很感兴趣,因为这项技术提供了一条可行的道路,通过在一个可信的中立结算层上执行协议,在相互不信任的实体之间重新建立信任,所有人都可以看到,没有人可以篡改。我对加密货币不感兴趣,因为我们可以通过各种方式凭空伪造收益率,制造摧毁散户资本的“金融武器”。这只是一个系统性的不良激励结构问题,不是一个单一的项目或实体可以解决的,但至少值得关注和分析。
现在,考虑到目前的市场状况,L1链旋转理论策略已经不像以前那样有效了。人们现在希望看到的是有关增长的叙述与稳健的经济学和真正的防御性相匹配。我希望当下一个牛市周期到来时,无论它是什么时候,我们都已经从不可持续的资本循环游戏中吸取了教训。
原文链接