原文来源:36氪研究院

图片来源:视觉中国
数字人民币(DC/EP、e-CNY)是由中国人民银行发行并监管的法定数字货币,是传统法定货币的补充货币或替代货币。具体而言,数字货币具有以下特征:1)法偿性。以国家信用为背书,与纸质人民币具有同等地位;2)流通性。数字人民币定位于M0(现金类支付凭证),银行不计付利息,也不收取兑换和收回的服务费;3)双层运营体系。数字人民币的运营采用“中央银行-商业机构”的二元体系;4)零售型。数字人民币主要用于国内零售需求,提升支付效率。
数字人民币在国际结算中可跨过SWIFT系统,降低银行对SWIFT系统的依赖,提高资金流转便利性的同时,扩大中国金融对外开放度,提升人民币的国际竞争力。
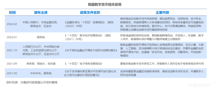
近年来,数字货币作为新兴事物受到我国社会各界的广泛关注。我国密集出台系列政策文件及措施,为数字人民币的快速发展提供有利的政策环境,包括将其纳入国家“十四五”规划部署,完善相关制度规则建设,深化数字人民币对货币政策、金融体系、金融稳定性影响研究评估的同时,大力扶持并推进数字人民币的研发及试点应用,鼓励区块链、云计算等相关技术产业的发展。

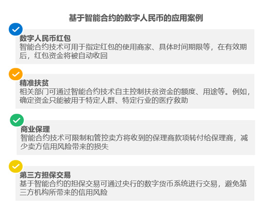
区块链分为公有链、联盟链和私有链,而联盟链则是数字人民币的关键底层技术之一。区块链是一种按照时间顺序将数据区块相连组合的链式数据结构,具有去中心化、不可篡改性和溯源性等特征,可提高数字货币的安全性,并建立交易的信任基础,但区块链存在性能和可扩展性上的缺点。数字人民币借鉴区块链的技术特点,以联盟链为基础,采用中心化架构,并设计了基于加密字符串的数字人民币表达式,使其具有安全性、防双花、不可伪造等特点。此外,数字人民币使用区块链的核心技术“智能合约”,实现其可编程性。智能合约是一种可跟踪且不可逆的自行执行的合同,可保证数字人民币在安全、合规的前提下,根据既定条件、规则,进行自动支付交易,提高合约执行效率,促进业务模式创新。具体应用案例包括,数字人民币红包、精准扶贫、商业保理、第三方担保交易等。

我国数字人民币采用“中央银行-商业机构”的二元体系,即“双层运营体系”。数字人民币由人民银行负责发行、注销、跨机构互联互通和钱包生态管理,再由商业银行作为指定运营机构,牵头提供数字人民币兑换服务。具体而言,指定运营机构在人民银行的额度管理下,根据客户身份为其开立不同类别的数字人民币钱包,进行数字人民币兑出兑回服务的同时,与第三方商业机构共同负责数字人民币的流通和零售环节的管理,实现数字人民币安全高效运行。

根据国务院新闻办公室数据,截至2021年12月31日,数字人民币试点场景已超过808.51万个,累计开立个人钱包2.61亿个,交易金额达876亿元。2020年4月,数字人民币在深圳、苏州、成都、雄安新区以及未来的冬奥场景进行内部封闭试点测试,同年10月,新增上海、海南、长沙、西安、青岛、大连等六个试点。2022年3月,数字人民币推广进入第三阶段,增加北京、张家口、天津、重庆、广州、福州、厦门以及浙江承办亚运会的6个城市为试点地区。

此外,数字人民币的应用场景正不断拓宽,已覆盖餐饮、交通、购物、旅游、医疗、通信、政务服务等多个领域。例如,在餐饮等线下消费场景,消费者仅需打开数字人民币APP或银行APP,进行扫码或出示付款码即可完成支付;在线上购物场景,消费者可在结算时选择数字人民币钱包进行支付。

目前,消费者可通过中国银行、交通银行、工商银行等商业银行开通“数字人民币钱包”,再通过如京东、美团等“子钱包”进行不同场景下的消费。极光数据显示,截至2021年底,已有50余款第三方平台支持通过数字人民币进行消费交易。
目前,数字人民币仍处于发展初期,主要应用于试点城市的小额零售场景。未来,试点城市将进一步增加,消费场景将从C端零售向B端和G端延伸,消费额度将从小额向大额支付扩展。随着数字人民币基础设施与数字政府基础设施的进一步对接,数字人民币将覆盖更多G端场景,如政府补贴、公积金缴纳、信用背书、社保税收等。此外,在B端,数字人民币也在更多场景逐渐应用落地,如票据贴现、供应链管理等。例如,2022年5月,青岛聚量融资租赁有限公司落地国内首单数字人民币应用场景下的融资租赁业务。
为支持数字人民币的推广应用,ATM机、柜台机、银行核心系统和硬钱包等需进行产品、系统升级,由此为行业内硬件和软件厂商带来巨大需求。在硬件端,ATM机和柜台开卡机将进行升级以对接数字人民币系统,并支持二维码和NFC支付功能;更多的可穿戴设备等智能支付硬件将被开发,为消费者提供更加便利、安全的支付手段。在软件端,ATM机、开卡机需进行现钞&数字货币兑换操作系统升级,并对接数字货币发行系统;银行的IT系统也需在加密验证、应用系统、手机客户端等方面的改造升级。
原文链接