原文作者:Hoyt

有感于 Celestia 白皮书中,关于使用‘带命名空间的默克尔树’的相关章节,原文写得比较复杂,我们花了大量的时间去阅读,查看开源的示例代码,并和作者反复沟通才最终达成一致。而作为翻译,我们不能对原文的结构有太大改动,因此,为了使大家理解起来更容易,我们考虑单独发文,以更简明的方式向大家介绍相关内容。
为了实现链的容量扩展,Celestia 承诺主权应用将只需下载与其有关的消息(消息和交易的区别是,交易专指改变应用状态的消息),而不用下载全部消息,但同时,不同应用的消息是打包在同一个区块里面的,以实现平等的安全性。那么,如何保证当某个应用的执行节点向 Celestia 的存储节点查询消息时,存储节点仅返回所有的相关消息,而且恶意存储节点无法隐藏特定消息呢(注意这里跟数据可用性是不同的概念,那个是指不下载所有数据的轻客户端,如何确信数据可以被验证节点下载到)。
Celestia 选择的方案是,将称为命名空间的应用标识符,插入到消息构成的默克尔树的节点信息中。这样做的好处是,可以处理存储节点隐藏全部相关消息的情况,可以定位被隐藏的消息。另外,无需大幅度修改默克尔树的生成逻辑,以确保存在一个节点,它的底层叶节点,包含且仅包含某个命名空间的全部消息,且能定位此节点。而只需要做三件相对简单的事情,就可以确保默克尔树的基本特性,不发生变化:
首先,生成消息的默克尔树之前,先按命名空间将消息分组归并在一起,确保不同命名空间的消息没有穿插,且命名空间是排好序的。
其次,修改生成默克尔树时使用的哈希函数,以便命名空间信息被包含进节点信息(因为非叶节点,就只有哈希这唯一信息)。
检查默克尔树时,额外检查排序是否无误。
前面我们说了,跟通用的默克尔树逻辑相比,只有生成节点的哈希的函数不同。具体来说,就是在原哈希函数之上,又包裹了一层,使得节点哈希变成形如‘minNs|maxNs|原哈希’的形式,minNs 和 maxNs 分别是此节点所有子节点中,最小和最大的命名空间。容易看出,对叶节点有 minNs = maxNs,因为它只包含一条消息,只能有一个命名空间。默克尔树是二叉树,且我们已对消息做了排序,所以对非叶节点有 minNs 等于左子节点的 minNs,maxNs 等于右子节点的 maxNs。另外,请注意原哈希函数会把子节点的整个哈希作为输入,也就是说命名空间也参与哈希计算,因此不能随意写,否则树根哈希会跟区块里的记录不一致,就很容易看出数据无效。下图是一个带命名空间的默克尔树的示意图(已经按层级优先方式对节点进行了编号 R1、H2...H15):

首先,需要证明返回的某条消息,确实是在消息树中,这个就是普通默克尔包含证明所作的事情。因此,当存储节点返回一条消息时,它同时返回此消息的默克尔包含证明。假定返回消息 M0 到 Mn,那会同时返回对应的默克尔包含证明P0到Pn。我们需要说明,存储节点可以不返回某条消息,但无法对消息构成的默克尔树进行变动,因为那会导致树根哈希变化,数据失效。
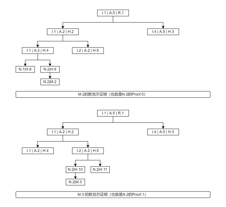
现在我们来看漏消息的情况,首先我们的消息是按命名空间归并在一起的,所以如果某个命名空间,在它所有消息的中间漏了消息,那任何一个默克尔证明都可以看出,消息不连续,就没必要进一步讨论了。
我们看开头或者结尾漏消息的情况,两种情况类似,我们以开头为例。比如 N.2 的第一条消息 M.2 漏了,那它对应的 P.0 也不会发出来,那么这时候,从查询者的角度看,原来的 P.1(即M.3的默克尔证明),现在是第一个证明,它反正就检查第一个证明。下图,我画出了 P.0 和 P.1 的具体内容,我们比较它们的差别,就发现 M.2 左侧的节点,命名空间都小于 M.2 的命名空间,而 M.3 左侧有一个节点 H.4,它的 maxNs 是 A.2 等于 M.3 的命名空间 N.2,这个 A.2 的来源,就是存储节点隐藏起来的 M.2(参考 P.0 的图)。这样一来,执行节点就发现异常了。
那如果某个命名空间全部的消息都被隐藏呢。我们规定,当指定命名空间的消息不存在时,返回一个叶节点的默克尔证明,这个叶节点有 minNs 大于目标命名空间,但它左侧所有节点的 maxNs 都小于目标命名空间(按照上图,如果我们假定 N.2 是空的,那么应该返回 M.5 的默克尔证明)。那么,当存储节点隐藏了整个命名空间时,必然,根据具体返回的节点的位置(比如它返回 M.5 的话,其实相当于开头漏消息。那么它也可能返回 M.8 的默克尔证明),它或者左侧会出现一个 maxNs 大于等于目标命名空间的节点(H.14),或者(比如返回M.1的默克尔证明)右侧会出现一个 minNs 小于等于目标命名空间的情况(H.9)。这样执行节点也能发现问题。综上所述,存储节点不可能隐藏消息而不被发现。
结语:
本文复述了 Celestia 白皮书中,关于多应用场景下(类似分片或侧链),对抗恶意存储节点的部分内容。现在 Celestia 测试网已经上线,但目前更多是展示了对轻节点的支持,以及对消息分组的可行性。白皮书里面,第三章、第四章都有提到更多关于应用主权或者分片的内容,比较偏概念,针对真实公网环境来说,具体是怎么实现的,目前还看得不是很清楚。而扩容问题,显然是整个区块链领域近期最关注的目标。所以,我们之后也会特别关注 Celestia 在支持独立应用方面的进展,究竟怎么跟 L2 或者说其它‘区块链模块’结合起来,做到实用的功能,并提高链上容量,我们将拭目以待。