区块链技术已经从一个小众概念发展成为金融、游戏和电子商务领域的核心工具。然而,以太坊等主流区块链仍然面临高额手续费、交易速度慢、吞吐量受限的问题,这些瓶颈不仅影响用户体验,也让开发者感到束缚,从而阻碍了去中心化应用 (dApps) 的大规模 adoption。
Monad 提供了一种全新的解决方案。 这个 Layer 1 区块链不仅兼容以太坊 EVM,还能提供超快交易速度、超低手续费,并结合并行执行、创新共识机制、自定义数据存储系统,希望打造一个高效、用户友好的区块链网络,以支持大规模的实际应用。
本文将带您深入了解 Monad 的起源、技术架构以及发展路线图。如果您是开发者,正在寻找更高效的区块链,或者对 Web3 生态的未来趋势感兴趣,那么这篇文章将帮助您了解 Monad 的重要性以及它如何可能重塑市场格局。

Monad 的故事可以追溯到 2022 年 2 月,当时三位区块链与金融科技领域的专家共同创立了该项目,致力于解决当前区块链的扩展性问题:
这三位创始人拥有丰富的区块链技术背景和金融领域经验,他们的共同愿景是建立一个高速、稳定、低成本的区块链平台,同时保持 Ethereum Virtual Machine (EVM) 兼容性,让开发者可以无缝迁移现有应用,并轻松部署新的 dApp。

Image Credit: Bankless
从本质上来看,Monad 是一条 Layer 1 (L1) 公链,专注于解决 区块链扩展性低与高额手续费 这两大难题。通过技术创新,Monad 期望在竞争激烈的市场中脱颖而出,提供:
通过专注于速度与可及性,Monad 希望成为一个 多用途 (Versatile) 的区块链平台,无论是去中心化金融 (DeFi)、NFT 生态,还是企业级应用,都能够顺利运行并发展。

Image Credit: Monad
Monad 的发展历程可追溯至 2022 年,从早期概念到测试网上线,一步步迈向完整的区块链生态系统。
截至 2025 年 11 月下旬,MON/USDT 现货价格大致在 0.03–0.05 美元区间波动,总市值约在 3 亿美元量级上下浮动。价格变动较快,具体数据仍以用户实际交易时查阅行情为准。

随着主网和 MON 代币的正式上线,市场关注的焦点从「何时上线」转向「如何执行」。目前官方已公布总供应量与初始流通量,但关于长期解锁节奏、生态激励发放速度与治理权重分配,依然存在讨论空间。
当前区块链市场竞争激烈,各种解决方案都在试图克服 以太坊 (Ethereum) 的局限,无论是 Layer 2 扩展方案(如 Arbitrum、Optimism),还是其他高性能 Layer 1 公链(如 Solana、Avalanche),都在争夺开发者和用户的青睐。随着 Monad 主网正式上线,它已经从「下一条潜力 L1」进入到与 Solana、Avalanche、各类以太坊 Layer 2 正面竞争的阶段。
Monad 的独特定位结合了两大核心优势:
凭借这些特性,Monad 的生态特别适合那些需要 高性能、低手续费 的应用,例如:
在这样的市场定位下,Monad 期望成为开发者和企业构建区块链应用的 首选平台之一,挑战当前的主流 L1 和 L2 解决方案。
以太坊的网络拥堵 (congestion) 经常导致 交易速度变慢、Gas 费飙升,特别是在 NFT 铸造 (Minting) 或热门 DeFi 活动期间更为明显。这种瓶颈让小额交易变得 不经济,也限制了 Web3 应用的大规模 adoption。
Monad 通过其 10,000 TPS 高吞吐量 的架构,试图通过其已上线主网的架构来解决这个问题,为 DeFi 平台、游戏生态 (GameFi),甚至是 企业级应用 (Enterprise Solutions) 提供 流畅、可扩展 (Scalable) 的基础设施,促进 Web3 的大规模 adoption。
Monad 采用 1 秒区块时间,并支持 单槽最终性 (Single-Slot Finality),这意味着交易可以 即时确认,不需要像以太坊一样等待多个区块的确认时间。
这种低延迟特性对于日常用户来说至关重要,特别是在 去中心化交易所 (DEX)、游戏内即时交易 (In-Game Transactions)、NFT 交易市场 等需要快速响应的应用场景中,能带来更流畅的体验。
以太坊的高 Gas 费已经成为 Web3 普及的重大障碍,许多小额投资者或游戏玩家因为交易成本过高而却步。例如,在以太坊上购买一个价值 $5 美元的 NFT 可能需要支付 $20 美元以上的手续费,这样的情况让许多用户选择放弃交易。
Monad 的低手续费设计让 小额交易、频繁交易变得可行,无论是 DeFi 用户、游戏玩家,还是普通用户,都可以在 Monad 上 以更低的成本 参与 Web3 应用,扩大整体用户群。
开发者通常希望使用他们熟悉的开发框架与工具,而 Monad 完全兼容以太坊的 EVM (Ethereum Virtual Machine),这意味着:
这种 EVM 兼容性让 Monad 更容易吸引开发者,加快生态系统的成长,进一步推动 Web3 的 adoption。

Image Credit: The Coinomist
Monad 之所以能够实现高性能,主要来自 三大核心技术创新,这些技术相辅相成,共同提升区块链的 速度、吞吐量 与 可扩展性:
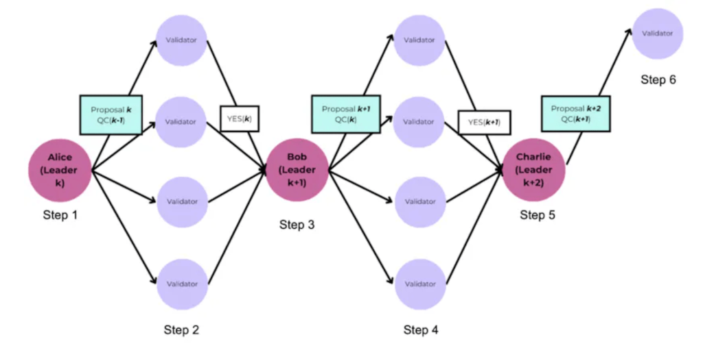
Monad 采用了 拜占庭容错 (Byzantine Fault Tolerant, BFT) 共识机制,即使少数节点 (小于 1/3) 恶意作恶或发生故障,整个系统仍然可以 安全运行并快速确认交易。
BFT 型共识的优势在于 低延迟 (Low Latency),允许区块快速生成并确保交易最终性 (Finality)。通过 MonadBFT,Monad 能够实现 1 秒出块 (1s Block Time),让交易几乎能够 即时确认,大幅提升用户体验。
传统区块链的交易处理方式通常是 逐笔 (Sequential) 执行,这意味着所有交易都要 依次确认,这种方式会在区块链流量增长时成为性能瓶颈。
Monad 采用 并行处理 (Parallel Execution),将交易排序与执行分离,让不相互冲突的交易能够同时进行。这项技术大幅提高吞吐量,使 多笔交易可以在同一时间处理,进而达成 10,000 TPS 的目标。
数据存储是许多区块链基础架构容易被忽略的环节。传统的数据存储方式可能会导致节点负担过重,影响交易处理性能。
Monad 开发了一套专属的数据库技术——MonadDB,这是一个 针对区块链验证与查询优化的 Key-Value 存储系统,它具备:
通过这三大核心技术,Monad 不仅能够提供 高吞吐量、低延迟 的区块链环境,还能确保系统的 安全性与稳定性,为 DeFi、NFT、GameFi 等应用提供理想的运行基础。这也是支撑其高 TPS 与亚秒级确认体验的重要基础设施之一。

Image Credit: The Coinomist
Monad 的原生代币 MON 已于 2025 年 11 月 24 日 随主网同步上线。总代币量固定为 1000 亿枚,主网上线时的 初始流通量约为 108 亿枚,主要来自公开销售与首轮空投的分配。
随着主网开放,MON 的链上与中心化交易所流动性正在快速建立。在 XT.COM 上,MON/USDT 永续合约与现货市场为用户提供了便捷的参与方式,帮助交易者在生态早期更灵活地建仓、减仓与管理敞口。
尽管官方已公布 MON 的整体分配框架,但市场仍密切关注以下问题:
这些因素都将影响 MON 的中长期供需结构与市场情绪。

Image Credit: Kaito AI
Monad 进入了一个 竞争激烈的市场。目前已经有许多高吞吐量的公链和 Layer 2 方案在争夺开发者和用户,包括:
Monad 若要突围,必须强调其 并行交易执行 (Parallel Execution) 和 EVM 兼容性 的结合,让开发者感受到它的 技术独特性与优势。Monad 主网上线后,正式进入与 Solana、Avalanche、Aptos、Sui 以及各类以太坊 Layer 2 同台竞技的阶段。
一条区块链的成功与否,取决于其 生态系统内的应用数量与质量。目前,开发者不会轻易从以太坊或其他 L1/L2 迁移,Monad 需要投入大量资源来吸引开发者,例如:
团队已开始通过黑客松、Grants 计划与开发者工具升级来加速生态冷启动,关键在于能否孵化出具有示范效应的头部 DeFi、NFT 与 GameFi 项目。
全球各地的 监管政策变动 可能会影响 Monad 的发展,特别是在以下方面:
如果监管环境变得更加严格,Monad 可能需要 调整代币经济模型或法律架构,以确保其合规性。
随着主网与代币的上线,市场对 Monad 的关注点从「时间表」转向「执行力」。
未来几年内,团队需要在以下几个方面持续给出透明信息与清晰节奏:
若在这些方面缺乏沟通或表现不及预期,开发者与用户信心仍可能受到影响。

Image Credit: Monad
Monad 是一项旨在解决区块链长期扩展性瓶颈的雄心尝试。它将 EVM 兼容性 与 高性能架构 结合在一起,包括并行执行(Parallel Execution)与 MonadBFT 共识机制,目标是在保持安全性的同时,提供快速、低成本的链上体验,支持更广泛的现实世界应用场景落地。
随着 主网与 MON 代币同步上线,市场关注的焦点已经从「是否能顺利发布」转向「上线后的执行表现」。尽管代币分配、解锁节奏以及治理结构等议题仍存在不确定性,但这些变量如今都在公开市场中被实时消化,而不再停留在预期与猜测阶段。
对于希望直接参与 Monad 生态成长的用户而言,MON 已可以通过 XT.com 的 MON/USDT 现货与 MON/USDT 永续合约市场进行交易。无论是长期持有,还是进行更灵活的杠杆与风险管理策略,都有相应工具可供选择。
成立于 2018 年,XT.COM是全球领先的数字资产交易平台,现已拥有超过1200万注册用户,业务覆盖200多个国家和地区,生态流量超过4000万。XT.COM加密货币交易平台支持1300+优质币种与1300+交易对,提供现货交易,杠杆交易,合约交易等多样化交易服务,并配备安全可靠的 RWA(真实世界资产)交易市场。我们始终秉持「探索加密,信赖交易」的理念,致力于为全球用户提供安全、高效、专业的一站式数字资产交易体验。