
区块链技术已经从一个小众概念发展成为金融、游戏和电子商务领域的核心工具。然而,以太坊等主流区块链仍然面临 高额手续费、交易速度慢、吞吐量受限 的问题,这些瓶颈不仅影响用户体验,也让开发者感到束缚,从而阻碍了去中心化应用 (dApps) 的大规模 adoption。
Monad 提供了一种全新的解决方案。 这个 Layer 1 区块链 不仅兼容 以太坊 EVM,还能提供 超快交易速度、超低手续费,并结合 并行执行、创新共识机制、自定义数据存储系统,希望打造一个高效、用户友好的区块链网络,以支持大规模的实际应用。
本文将带您深入了解 Monad 的起源、技术架构以及发展路线图。如果您是开发者,正在寻找更高效的区块链,或者对 Web3 生态的未来趋势感兴趣,那么这篇文章将帮助您了解 Monad 的重要性以及它如何可能重塑市场格局。
Monad 的故事可以追溯到 2022 年 2 月,当时三位区块链与金融科技领域的专家共同创立了该项目,致力于解决当前区块链的扩展性问题:
这三位创始人拥有丰富的区块链技术背景和金融领域经验,他们的共同愿景是建立一个高速、稳定、低成本的区块链平台,同时保持 Ethereum Virtual Machine (EVM) 兼容性,让开发者可以无缝迁移现有应用,并轻松部署新的 dApp。

Image Credit: Bankless
从本质上来看,Monad 是一条 Layer 1 (L1) 公链,专注于解决 区块链扩展性低与高额手续费 这两大难题。通过技术创新,Monad 期望在竞争激烈的市场中脱颖而出,提供:
通过专注于速度与可及性,Monad 希望成为一个 多用途 (Versatile) 的区块链平台,无论是去中心化金融 (DeFi)、NFT 生态,还是企业级应用,都能够顺利运行并发展。

Image Credit: Monad
Monad 的发展历程可追溯至 2022 年,从早期概念到测试网上线,一步步迈向完整的区块链生态系统。
尽管最初计划在 2024 年 Q4 推出主网 (Mainnet),但截至目前 官方尚未正式确认主网启动时间。此外,关于原生代币 MONAD 的详细信息仍未公开,除了之前提及的发行计划,官方尚未公布代币经济模型 (Tokenomics)、质押机制 (Staking) 或代币分配细节。

Image Credit: Monad Testnet
当前区块链市场竞争激烈,各种解决方案都在试图克服 以太坊 (Ethereum) 的局限,无论是 Layer 2 扩展方案(如 Arbitrum、Optimism),还是其他高性能 Layer 1 公链(如 Solana、Avalanche),都在争夺开发者和用户的青睐。
Monad 的独特定位结合了两大核心优势:
凭借这些特性,Monad 的生态特别适合那些需要 高性能、低手续费 的应用,例如:
在这样的市场定位下,Monad 期望成为开发者和企业构建区块链应用的 首选平台之一,挑战当前的主流 L1 和 L2 解决方案。

Image Credit: Monad
以太坊的网络拥堵 (congestion) 经常导致 交易速度变慢、Gas 费飙升,特别是在 NFT 铸造 (Minting) 或热门 DeFi 活动期间更为明显。这种瓶颈让小额交易变得 不经济,也限制了 Web3 应用的大规模 adoption。
Monad 通过其 10,000 TPS 高吞吐量 的架构,希望解决这个问题,为 DeFi 平台、游戏生态 (GameFi),甚至是 企业级应用 (Enterprise Solutions) 提供 流畅、可扩展 (Scalable) 的基础设施,促进 Web3 的大规模 adoption。
Monad 采用 1 秒区块时间,并支持 单槽最终性 (Single-Slot Finality),这意味着交易可以 即时确认,不需要像以太坊一样等待多个区块的确认时间。
这种低延迟特性对于日常用户来说至关重要,特别是在 去中心化交易所 (DEX)、游戏内即时交易 (In-Game Transactions)、NFT 交易市场 等需要快速响应的应用场景中,能带来更流畅的体验。
以太坊的高 Gas 费已经成为 Web3 普及的重大障碍,许多小额投资者或游戏玩家因为交易成本过高而却步。例如,在以太坊上购买一个价值 $5 美元的 NFT 可能需要支付 $20 美元以上的手续费,这样的情况让许多用户选择放弃交易。
Monad 的低手续费设计让 小额交易、频繁交易变得可行,无论是 DeFi 用户、游戏玩家,还是普通用户,都可以在 Monad 上 以更低的成本 参与 Web3 应用,扩大整体用户群。
开发者通常希望使用他们熟悉的开发框架与工具,而 Monad 完全兼容以太坊的 EVM (Ethereum Virtual Machine),这意味着:
这种 EVM 兼容性让 Monad 更容易吸引开发者,加快生态系统的成长,进一步推动 Web3 的 adoption。

Image Credit: The Coinomist
Monad 之所以能够实现高性能,主要来自 三大核心技术创新,这些技术相辅相成,共同提升区块链的 速度、吞吐量 与 可扩展性:
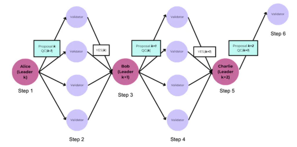
Monad 采用了 拜占庭容错 (Byzantine Fault Tolerant, BFT) 共识机制,即使少数节点 (小于 1/3) 恶意作恶或发生故障,整个系统仍然可以 安全运行并快速确认交易。
BFT 型共识的优势在于 低延迟 (Low Latency),允许区块快速生成并确保交易最终性 (Finality)。通过 MonadBFT,Monad 能够实现 1 秒出块 (1s Block Time),让交易几乎能够 即时确认,大幅提升用户体验。
传统区块链的交易处理方式通常是 逐笔 (Sequential) 执行,这意味着所有交易都要 依次确认,这种方式会在区块链流量增长时成为性能瓶颈。
Monad 采用 并行处理 (Parallel Execution),将交易排序与执行分离,让不相互冲突的交易能够同时进行。这项技术大幅提高吞吐量,使 多笔交易可以在同一时间处理,进而达成 10,000 TPS 的目标。
数据存储是许多区块链基础架构容易被忽略的环节。传统的数据存储方式可能会导致节点负担过重,影响交易处理性能。
Monad 开发了一套专属的数据库技术——MonadDB,这是一个 针对区块链验证与查询优化的 Key-Value 存储系统,它具备:
通过这三大核心技术,Monad 不仅能够提供 高吞吐量、低延迟 的区块链环境,还能确保系统的 安全性与稳定性,为 DeFi、NFT、GameFi 等应用提供理想的运行基础。

Image Credit: The Coinomist
尽管市场对 MONAD 代币充满期待,但官方尚未公布最终的代币经济模型 (Tokenomics) 或确切的发行时间。
最初的计划是 MONAD 代币会随主网 (Mainnet) 启动一同发布,但目前的时间表仍不确定,官方也尚未提供关于供应量和分配机制的具体信息。
如果 MONAD 代币正式推出,预计将涵盖以下几个关键功能:
虽然 MONAD 代币已受到广泛关注,但目前仍存在一些未解的问题,包括:
供应量与分配方式 (Supply & Distribution):
释放计划 (Release Schedule):
Monad 在 A 轮融资 (Series A) 中筹集了 2.25 亿美元,这表明投资人对该项目的发展潜力充满信心。然而,在官方正式发布 代币白皮书 之前,市场仍然对 代币经济学 (Tokenomics) 的细节保持观望态度。

Image Credit: Kaito AI
Monad 进入了一个 竞争激烈的市场。目前已经有许多高吞吐量的公链和 Layer 2 方案在争夺开发者和用户,包括:
Monad 若要突围,必须强调其 并行交易执行 (Parallel Execution) 和 EVM 兼容性 的结合,让开发者感受到它的 技术独特性与优势。
一条区块链的成功与否,取决于其 生态系统内的应用数量与质量。目前,开发者不会轻易从以太坊或其他 L1/L2 迁移,Monad 需要投入大量资源来吸引开发者,例如:
Monad 需要推出 黑客松 (Hackathons)、开发者资助计划 (Grants)、改进开发工具 来刺激生态增长。只有建立起活跃的 dApp 社区,它才能真正与其他区块链竞争。
全球各地的 监管政策变动 可能会影响 Monad 的发展,特别是在以下方面:
如果监管环境变得更加严格,Monad 可能需要 调整代币经济模型或法律架构,以确保其合规性。
目前 Monad 尚未公布正式的主网 (Mainnet) 上线时间,这对于投资人和开发者来说,都是一个不确定因素。
如果项目方无法持续提供 透明的开发进度与测试网更新,许多开发者可能会选择观望,甚至转向其他竞争链。 为了维持市场信心,Monad 团队需要:
这样才能确保投资人、开发者对其技术和生态系统的长期信任。

Image Credit: Monad
Monad 是一项雄心勃勃的计划,致力于解决区块链长期以来的扩展性问题。
通过 EVM 兼容性 与 高性能技术(如 并行交易执行 以及 MonadBFT 共识机制),Monad 期望能够提供一个 快速、低成本 的交易环境,以满足多种现实应用的需求。
然而,尽管其技术潜力令人期待,Monad 仍面临许多挑战:
即便如此,Monad 仍具备几个强劲优势,使其有机会成为下一代区块链领域的重要平台:
如果 Monad 能够成功落实其技术承诺,并吸引开发者参与生态建设,它可能会成为区块链领域的 新一代创新平台,在 Web3 生态中占据一席之地。
成立于2018年,XT.COM目前注册用户超过780万,月活跃超过100万人,生态内的用户流量超过4000万人。我们是一个支持800+优质币种,1000+个交易对的综合性交易平台。XT.COM加密货币交易平台支持现货交易,杠杆交易,合约交易等丰富的交易品种。XT.COM同时也拥有一个安全可靠的NFT交易平台。我们致力于为用户提供最安全、最高效、最专业的数字资产投资服务。