原文链接: 请点击此处查看原文
Zypher Network 正在采取一种全面的、颠覆性的加密经济学方法,旨在可持续地扩展生态系统,建立一个社区拥有的、财务自主的跨界社会契约。
在制定 Zypher Network 激励系统时,我们设想它类似于民族国家的经济框架——由货币和财政政策、税收和治理委员会来平衡。与完全链上游戏的精神相一致,在这种精神中,资产生成过程是完全自主的并由合约管理,Zypher 还开始了一种可组合的新范式,自治的经济体系,不仅在资产生成方面自动化,而且在资产政策方面也自动化。
该系统旨在使平台(开发者)和参与者的集体利益最大化,授予治理实体适度的权力,以进行有效的决策和政策执行,同时大多数时候保持自动化的货币政策。该设计具有 2 个核心资产:
$Gold Point 创造价值
$Gold Point 反映了货币的基本功能,并在整个 Zypher 生态系统中流通,在各种资产之间转换——涵盖从 $ETH/LST 转换、销毁直至铸造 NFT,或用于国债储备。$Gold Points 有助于维护 Zypher 生态系统的平衡及收益生成,确保其增长与系统的内部增长相挂钩,而非简单跟随通货膨胀的名义价值。简而言之,对于 Zypher DAO,$Gold Points 是其生态系统中跨游戏推广活动的关键货币工具。
$ZYPHER 提供增值机会
$ZYPHER 代币持有者通过质押(包括治理、收入分享、gas fee 兑换等)享受实质性利益,利用治理职能来共同决定财务政策和平台整体战略的参数。

$Gold Points 是通用的开放式游戏代币,促进整个 Zypher 平台的运营。$Gold Points 对于 Zypher 的经济结构至关重要,但它们不是治理代币。
$Gold Points 反映了货币的基本功能:
记账单位:$Gold Points 是平台上所有经济活动的主要货币单位,包括但不限于:
质押:玩家可以质押 $Gold points 来获得“Tax Revenue”和 $ZYPHER 奖励
付款:购买游戏内道具,包括战利品箱、入场券、季票等
税费:按指定税率支付游戏内税费
Depository Pass 铸造:铸造 Depository Pass NFT(可在 NFT 市场上交易)
交换媒介:$Gold Points 可用于平台上的所有游戏
价值存储:每个 $Gold Point 都由相应的 $ETH 储备支持(以固定利率)
直接 $ETH 存款:玩家可以存入$ETH / LST代币,以固定汇率获得 $Gold Points (1$ETH兑换2,000,000 $Gold Points)。这个系统类似于金本位,以“以太标准”运行。储备资产被定向到专用储备,以支持 Depository Pass NFTs 的流动性供应。
质押收益:玩家可以质押支持的代币获得 $Gold Points。在幕后,质押的代币(例如 USDC)通过合作的 DeFi 协议获得收益。该收益将转换为 ETH 代币,作为新铸造的 $Gold Points 的储备。
债务义务:我们的债务义务模型类似于美国财政部采用的财政政策。这种方法使我们能够为社区倡议铸造 $Gold Points,并明确承诺通过未来的税收收入偿还这笔债务。在这种情况下发行的国库券的结构是计息的,以确保财务可持续性和问责制。
新的 $Gold Points($GP)可以通过在债务分类账(实际实施中的钱包地址)上记账国库券代币(标记为 $TB)来铸造。这个过程确保财务分类账保持平衡和有序。
想象一下这样一个场景:铸造 1,000,000 $GP 并标记为“债券”。系统中还记录了一张以 $TB 代币计价的“期票”,与新铸造的 $GP 的发行相对应。这种有组织的记录确保了新铸造的 $GP 和记录的期票之间的无缝对齐。
这个生态系统内的债务从根本上来说是由税收发行和支持的,建立了一个闭环,用未来的税收收入来偿还; $GP 从税收储备金中转出用于偿还债务。从税收储备中移动和取消的每个 $GP 都会导致债务分类账本中的国库券代币相应取消,从而促进系统性的债务解决流程。
动态税率机制
当然,我们希望迅速解决债务,最大限度地减少利息支出,并最大限度地提高每场游戏的税收佣金。然而,取得平衡以优化系统的整体效用至关重要。因此,我们引入了动态税率机制,其公式如下:
Y = 债务加速系数 * x² + 基本佣金率
这里,Y 代表税率,x 代表系统内的债务率(总债务/总未偿 $GP)。简单来说,当平台负债率上升时,税率也会提高,以加快债务清偿速度,反之亦然。

Zypher 的 Depository Pass (DP) NFT 采用 ERC1155 代币标准,代表了生态系统中的顶级资产。这些 NFT 代表着平台未来收入的一部分,可以在我们合作的 NFT 市场上进行交易,Zypher 在该市场上提供流动性和撮合支持。
DP 是根据 $GP 铸造的,$GP 用于铸造后,将被回流到 $GP 铸造协议,等同于被有效地销毁。虽然所有 DP 都拥有相同的分润权,但铸币价格是动态的,反映了平台的收入表现和市场预期。
$Gold Points 不仅是为了稳定游戏经济,也是为了增强游戏间的流通和互操作性而设计的。
纳税:游戏以 $Gold Points 的形式纳税,以获得平台去中心化自治组织 (DAO) 提供的各种发行商同等的支持。这些服务对于提升游戏知名度和功能至关重要,包括孵化用户流量、确保合作机会以及其他各方面的技术支持。
稳定经济:通过在 ETH 标准的支持下,使用 $Gold Points 作为游戏中的原生实用代币,开发者可以避免经济设计中的死亡螺旋或其他陷阱。这种稳定性确保玩家可以获得可靠且可持续的游戏体验。
高效流通:$Gold Points 旨在在多个游戏之间高效流通,不仅促进不同游戏之间的资产转移,还增强了金融互操作性。这种无缝体验促进了更加互联和广泛的游戏生态系统。
激励作用:$Gold Points 将玩家和游戏统一在一个经济框架下,所有游戏都将其用作主要实用代币。这种集成最大限度地提高了营销效率并增强了整个平台的玩家参与度,从而提高了用户留存率和社区增长,特别是对于处于起步阶段的独立游戏来说。
一键整合:对于传统游戏开发者来说,采用 $Gold Points 可以将更多资源分配给改善游戏玩法和整合技术。这种专注可以带来游戏机制的创新和更具沉浸感的玩家体验,从而吸引更广泛的用户。
减少合规问题:纸牌游戏或赌博项目可以通过避免游戏中代币的直接进出,采用 $Gold Points 来减少合规性问题。
$ZYPHER 代币是 Zypher Network 中必不可少的实用程序和治理代币。它支持整个生态系统的运营功能和治理活动,促进网络治理框架内从交易处理到战略决策的一系列行动。

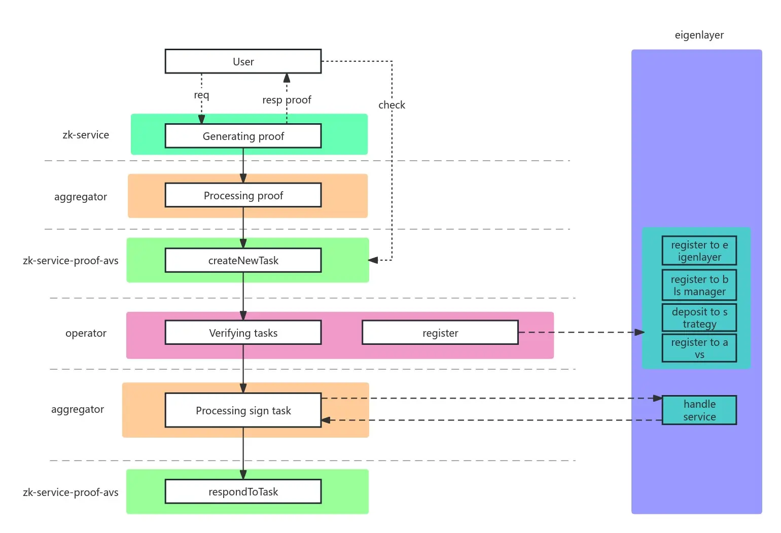
Zypher Network 上的开发人员可以订阅访问 Zypher 游戏引擎的 ZK-as-a-Services,例如 链上 shuffling SDK、链上 matchmaking SDK、z4 micro-chain nodes 等。在即将到来的更新中,所有服务都将在 EigenLayer(或 Babylon)上注册为主动验证服务(AVS),以增强安全性和信任保证。$ZYPHER 可用于为 ETH/LST 的 re-staking 提供奖励,以支持这些 AVS 服务。
注册成为 AVS 后,我们只需要专注于实现具体的核心功能,无需担心 ZKaaS 的实现是否达成共识,因为数据的正确性是由 AVS 运营商认可的。AVS 还支持我们自定义奖励或惩罚逻辑,由 AVS 执行,以简化开发流程并确保奖励和惩罚的正确性。

示例 Zk-as-a-Service AVS 工作流
持有 $ZYPHER 代币的持有者通过参与决策过程,在自动化政策制定之外发挥积极作用。他们可以对包括但不限于以下各种提案进行投票:
财政管理:调整 $Gold Point Reserve 对治理参与者的分配参数。$ZYPHER 持有者可以根据治理决策从扩展支持的游戏中受益,以 $Gold Points 形式重新分配游戏收入。
战略规划:为新游戏和其他计划制定 $Gold Points 和 $ZYPHER 预算策略。
财政政策:批准财政/货币政策,例如年度债务上限、税率绑定曲线以及其他重要参数。
Zypher 的治理系统由一个预编译合约驱动,该合约加强了与其链上治理框架的交互。这一模块支持治理的整个生命周期,包括提案的提交、投票和管理。这些提案影响 Zytron Pioneer 网络内的关键决策和战略方向,例如对 DAO/基金会财政、Grants 委员会运作、游戏内税率、奖励结构以及平台治理的其他重要方面的调整。
Zypher 的旗舰产品 Zytron Kit 是一个高度可定制的 Layer 3 / 主权 rollup stack,支持 Zypher 的游戏引擎作为预编译合约。它旨在成为生产级 MMO、完全链上策略游戏等最可行的基础设施之一。Zypher DAO 将维护第一个先锋 Zytron Network,具有零 Gas、0.1 秒区块时间和更多游戏特定模块。
通过质押 $ZYPHER 代币,用户可以获得零 Gas 特权,以 Soulbound 代币(SBT)表示。Zypher 的 Layer 3 合约识别这些 SBT,并为用户激活零 Gas 机制(游戏工作室还可以质押 $ZYPHER,以免除与白名单合约交互的所有 Gas fee)。这种设置降低了运营成本,并增强了游戏体验,直接与网络的效率和玩家满意度目标保持一致。